Kinetic Technologies KTS1697A Evaluation Kit
Kinetic Technologies KTS1697A Evaluation Kit is designed to demonstrate and evaluate the functionality, performance, and PCB layout of the KTS1697A current-sink protection load switch. This kit consists of a fully assembled and tested PCB with the KTS1697A IC installed, two pairs of high-current XT30-to-Banana power cables, and a quick-start guide. Typical applications include notebooks, netbooks, ultrabooks, tablets, mini desktop PCs, docking stations, and monitors.Features
- -0.3V to 29V input withstand voltage range
- 3V to 23V input operating voltage range
- 1.5V to 5.5V VIO operating voltage range
- 0A to 7A output load current range
Applications
- Notebooks
- Netbooks
- Ultrabooks
- Tablets
- Mini desktop PCs
- Docking stations
- Monitors
Kit Contents
- 1 x KTS1697A eval fully assembled PCB
- 2 x XT30-to-Banana power cables, red/black pair
- 1 x anti-static bag
- 1 x quick-start guide
- 1 x eval kit box
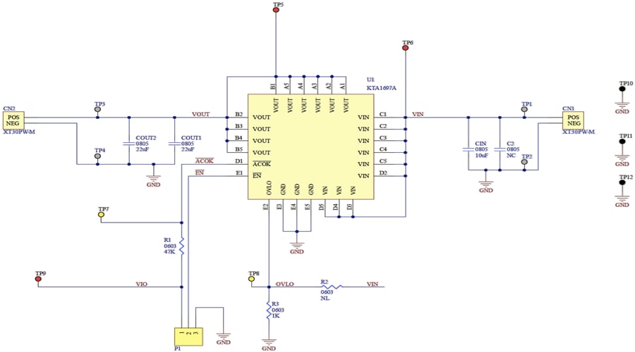
Electrical Schematic Diagram
PCB Layout
Additional Resource
Inilathala: 2023-07-03
| Na-update: 2023-07-13
