Littelfuse LS2405IDD23 Low Forward Voltage Diode
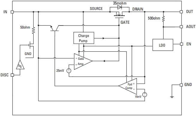
Littelfuse LS2405IDD23 Low Forward Voltage Diode integrates a 35mΩ N-channel MOSFET to replace the Schoktty diode and is typically used for redundant supplies applications. This single positive voltage diode operates with high efficiency and delivers reverse current protection for systems. The LS2405IDD23 detects the forward voltage drop across the MOSFET, ensuring smooth current transfer from one path to the other path. When the input supply fails or is shorted to ground, the fast circuitry immediately turns off the MOSFET, reducing the reverse current. Littelfuse LS2405IDD23 Low Forward Voltage Diode is offered in a low-profile 2mm x 3mm 8-lead DFN package. Typical applications include USB PD Type-C ports, N+1 redundant power supplies, telecom infrastructure, and automotive systems.Features
- Wide 2.7V to 24V input range
- Surge up to 28V
- Replaces a power Schottky diode with an integrated 35mΩ N-channel MOSFET
- Fast turn-off limits reverse current
- Smooth current transfer from one power to the other power
- Input supply rail discharging function
- 2mm x 3mm 8-lead DFN package
- Lead free and RoHS compliant
Applications
- USB PD Type-C ports
- N+1 redundant power supplies
- Telecom infrastructure
- Automotive systems
Functional Block Diagram
Pinout Designation
Inilathala: 2022-12-21
| Na-update: 2023-01-08
