Littelfuse LS0502SCD33S Super Capacitor Protection IC
Littelfuse LS0502SCD33S Single Cell Super Capacitor Protection IC for Backup Power Applications is an ideal solution for systems with backup storage capacitors or capacitor banks. The LS0502SCD33S is externally programmable for input current limit, input overvoltage, charge current limit, and charge voltage limit. Available in a DFN3X3-10 package, this protection device operates with a 2.5V to 5.5V system voltage range and a 2A max discharge current. The Littelfuse LS0502SCD33S Single Cell Super Capacitor Protection IC for Backup Power Applications is RoHS compliant and ideal for handheld industrial equipment, dash cameras, Internet of Things (IoT), portable devices with removable batteries, and SmartMeter applications.Features
- 2.5V to 5.5V system voltage range
- 18V input rating with overvoltage protection
- 1.1V to 5.3V programmable cap voltage range
- Programmable supercapacitor charge current
- Programmable input overcurrent protection
- 2A max discharge current
- Programmable voltage and current thresholds
- ±2% threshold accuracy
- 2.5μA ready quiescent current
- Small solution size
- DFN3X3-10 package
- -40°C to +85°C operating temperature range
- -40°C to +125°C junction temperature range
- Halogen free
- Lead free
- RoHS compliant
Applications
- Handheld industrial equipment
- Dash cameras
- IoT
- SmartMeters
- Portable devices with removable batteries
Videos
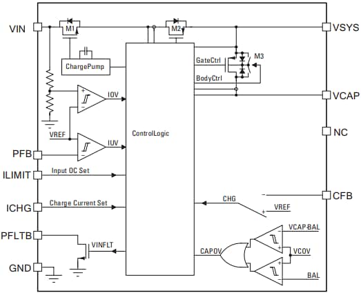
Functional Block Diagram
Application Circuit Diagram
Inilathala: 2024-02-05
| Na-update: 2024-11-12
