MaxLinear MxL7650x Evaluation Kits
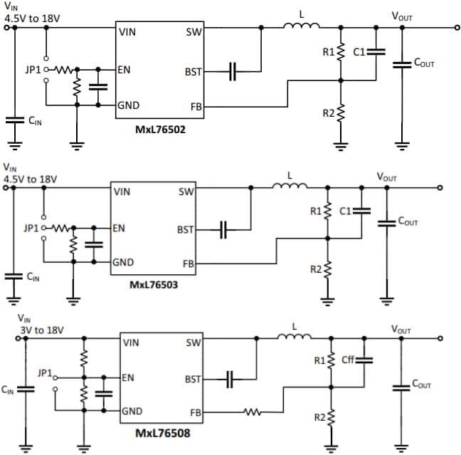
MaxLinear MxL7650x Evaluation Kits offer a platform to evaluate the features and performance of the MxL7650x synchronous step-down Constant-on-Time (COT) buck converters. These converters operate at a wide input voltage range of up to 18V with 2A, 3A, and 8A continuous output current ratings. The protection features include Under-Voltage Lockout (UVLO), Over-Current Protection (OCP), thermal shutdown, and short-circuit protection with hiccup mode. Typical applications include laptops, tablet PCs, networking systems, personal video recorders, flat panel TVs and monitors, and distributed power systems.Features
- Evaluate the MxL7650x synchronous step-down Constant-on-Time (COT) buck converters
- Hiccup mode short-circuit protection
- Under-Voltage Lockout (UVLO)
- Over-Current Protection (OCP)
- Under-Voltage Protection (UVP)
- Thermal shutdown
Applications
- Laptops
- Tablet PCs
- Networking systems
- Personal video recorders
- Flat panel TV and monitors
- Distributed power systems
Simplified Block Diagram
User Manuals
Inilathala: 2025-07-31
| Na-update: 2025-08-13
