Microchip Technology MCP1642 Switching Voltage Regulators
Microchip Technology MCP1642 Switching Voltage Regulators are compact, high-efficiency, fixed-frequency, synchronous step-up DC-DC converters. These MCP1642 regulators offer easy-to-use power-supply solutions for applications powered by one-cell, two-cell, or three-cell alkaline, ultimate lithium, NiCd, NiMH, one-cell Li-Ion, or Li-Polymer batteries. Typical applications include personal medical products, wireless sensors, hand-held instruments, and GPS receivers.Features
- Up to 96% (typical) efficiency
- 1.8A (typical) peak input current limit
- 0.65V low start-up voltage (typical) 3.3V VOUT @ 1mA
- 0.35V low operating input voltage (typical) 3.3V VOUT @ 1mA
- Output voltage range:
- 1.21VFB reference voltage
- 1.8V to 5.5V for the adjustable device option
- 1.8V, 3.0V, 3.3V, and 5.0V for fixed VOUT options
- Maximum input voltage ≤ VOUT < 5.5V
- 1MHz PWM operation low noise and anti-ringing control
- Power good open-drain output
- Internal synchronous rectifier
- Internal compensation
- Inrush current limiting and internal Soft-Start
- Selectable and logic-controlled shutdown states:
- True load disconnect option (MCP1642B)
- Input-to-output bypass option (MCP1642D)
- 1µA shutdown current (all states)
- Overtemperature protection
Applications
- Personal medical products
- Wireless sensors
- Hand-held instruments
- GPS receivers
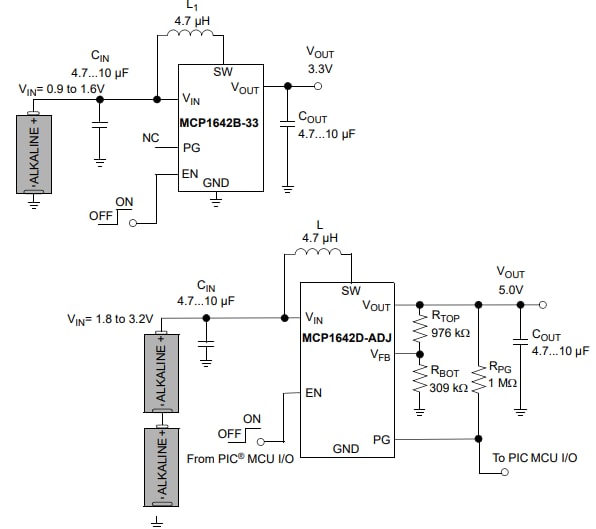
Typical Application Circuit
Performance Graph
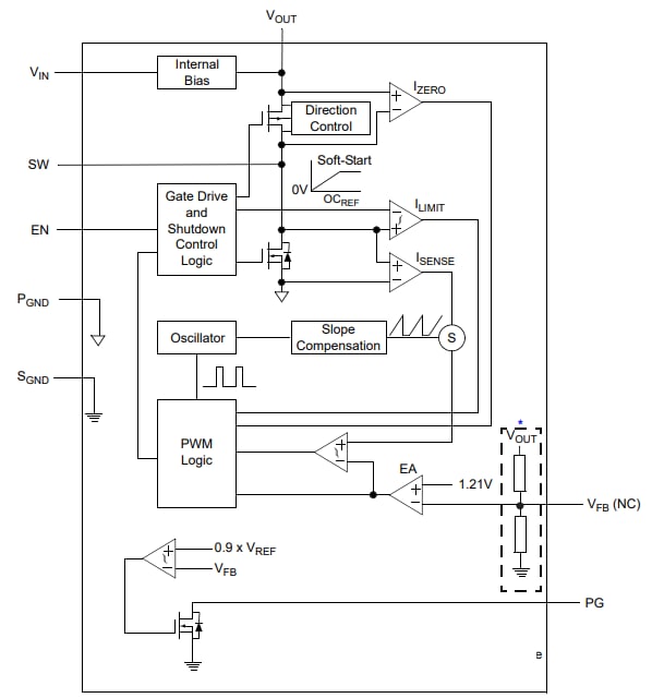
Functional Diagram
Inilathala: 2019-12-23
| Na-update: 2023-06-12
