Microchip Technology MCP48CXBXX Digital-to-Analog Converters
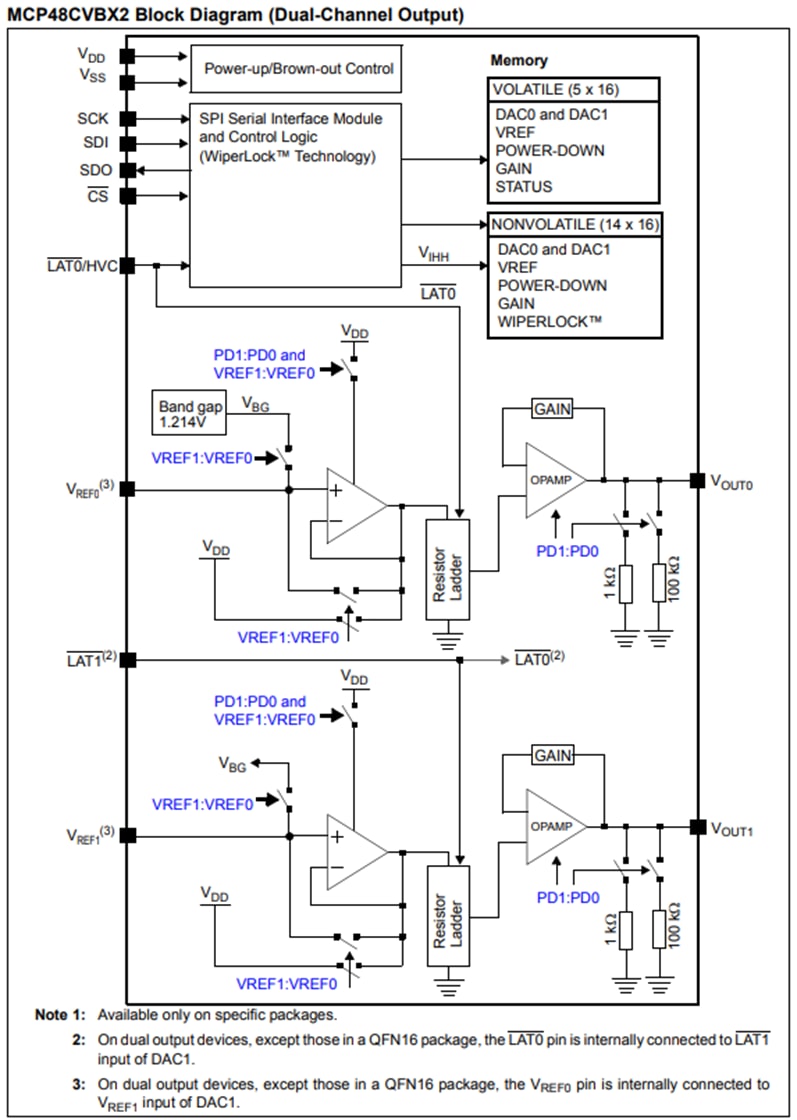
Microchip Technology MCP48CXBXX Digital-to-Analog Converters are single- and dual-channel, 8-bit, 10-bit, and 12-bit, buffered voltage output DAC converters with volatile Media Transfer Protocol (MTP) memory and a Serial Peripheral Interface (SPI). MCP48CXBXX is suitable for consumer and industrial applications, such as setpoint or offset trimming, sensor calibrations, and motor-control applications. The devices provide four voltage reference options: Device VDD, external VREF (buffered or unbuffered), and internal bandgap. The devices also offer one least significant bit of Integral Non-Linearity (INL), with low power consumption and 6µs settling time. MTP memory can be written up to 32 times for each specific register. MCP48CXBXX requires a high-voltage level on the HVC pin, typically 7.5V, to program the desired memory location successfully.Features
- Memory options:
- MCP48CVBXX volatile memory
- MCP48CMBXX nonvolatile memory
- Operating voltage range:
- 1.8V to 2.7V reduced device specifications
- 2.7V to 5.5V full specifications
- Output voltage resolutions:
- 8-bit: MCP48CXB0X (256 steps)
- 10-bit: MCP48CXB1X (1024 steps)
- 12-bit: MCP48CXB2X (4096 steps)
- DAC voltage reference source options:
- Device VDD
- External VREF pin (buffered or unbuffered)
- Internal band gap (1.214V typical)
- Output gain options
- 1x (unity)
- 2x (available when not using internal VDD as a voltage source)
- Power-on/brown-out reset (POR/BOR) protection
- Power-down modes:
- Disconnects output buffer (High-Impedance)
- Selection of VOUT pull-down resistors (100KΩ or 1KΩ)
- SPI interface:
- 50MHz write speed
- 25MHz read speed
- -40°C to +125°C extended temperature range
- 1LSb Integral Nonlinearity (INL) specification
Applications
- Setpoint or offset trimming
- Sensor calibration
- Low-power portable instrumentation
- PC peripherals
- Data acquisition systems
Inilathala: 2019-03-14
| Na-update: 2023-05-23
