Microchip Technology MIC24046 Step-Down Converters
Microchip MIC24046 Step-Down Converters are pin-programmable, high-efficiency, and wide-input range regulators. These converters have a 4.5-19V input voltage range with a 5A maximum output current. The MIC24046 converters are available in a thermally-efficient, space-saving, 20-pin QFN package with an operating junction temperature of -40ºC to 125ºC These converters are ideal for multiple-voltage rail application environments found in computing and telecommunication systems.Features
- 4.5V to 19V input voltage range
- 5A (maximum) output current
- High efficiency (>90%)
- ±1% output voltage accuracy
- Supports safe start-up with pre-biased output
- Pin-selectable current limit and switching frequency
- Internal soft-start and thermal shutdown protection
Applications
- Servers
- Data storage
- Routers
- Base stations
- FPGAs
- DSP
- Low-voltage ASIC power
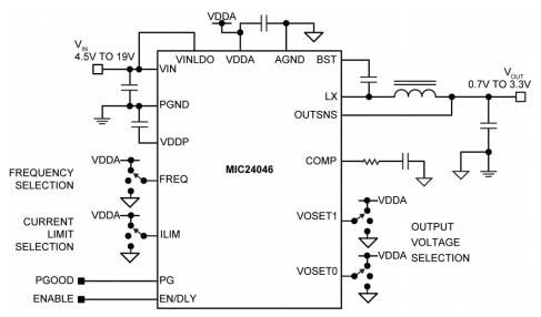
MIC24046 Converters Application Circuit
MIC24046-H Converters Application Circuit
Inilathala: 2016-08-17
| Na-update: 2022-03-11
