Microchip Technology MIC28515 5A Switching Regulator
Microchip Technology MIC28515 5A Switching Regulator is an enhanced high voltage COT controller that features a wide input range and an integrated FET. The MIC28515 regulator is co-packaged with a pair of low FOM power trench N-Channel FETs with an improved avalanche rating. The output voltage is adjustable down to 0.6V with ±1% accuracy. The MIC28515 regulator offers a "MODE" select pin allowing to select Hyper Light load and Hyper Speed control operations.The Hyper Speed Control proprietary architecture allows for fast transient responses while reducing the output capacitance. The MIC28515 regulator offers a full suite of protection features to ensure the safe operation of the device during fault conditions. These include UVLO, External soft start to reduce current inrush, hiccup current limit short circuit protection, and thermal shutdown.
The Microchip Technology MIC28515 5A Switching Regulator is available in a 38-pin 6mm x 6mm PQFN package with a junction operating temperature range from -40°C to +125°C. Typical applications include distributed power systems, communications/networking infrastructure, industrial power supplies, and solar energy.
Features
- 4.5V to 75V input voltage range
- 0.6V to 32V adjustable output voltage range (limited by duty cycle)
- 5A high current capability
- Adaptive constant On-Time control
- 0.6V internal reference
- 270KHz to 800KHz switching frequency
- High voltage internal LDO for single-supply operation
- Operation with internal and external VDD
- Up to 5A output current
- Supports startup to pre-bias output
- Internal compensator for tight output regulation
- Enable function for low standby current
- MODE select pin to enable light load operation
- Programmable current limit and hiccup short circuit protection
- Thermal shut down with hysteresis
- High-performance low profile lead frame-based package
- Next-generation Power Trench MOSFETs for clean switching and reduced ringing
- 6mm x 6mm PQFN-38 compact size package
- -40°C to 125°C junction temperature range
Applications
- Distributed power systems
- Communications/networking infrastructure
- Industrial power supplies
- Solar energy
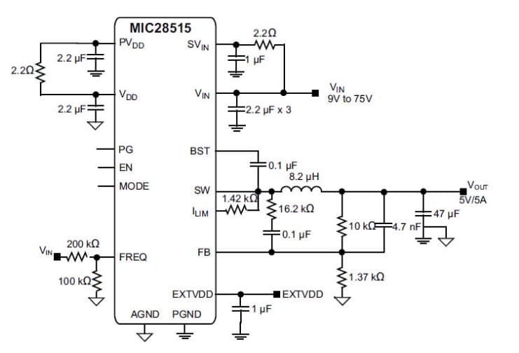
MIC28515 Regulator Typical Application Circuit
Inilathala: 2017-07-06
| Na-update: 2022-03-11
