Monolithic Power Systems (MPS) EV2182-TL-00A Evaluation Board
Monolithic Power Systems (MPS) EV2182-TL-00A Evaluation Board is a demonstration and development platform for the MP2182 synchronous step-down converter. The MP2182 converter is a monolithic, step-down, switchmode converter with built-in internal power MOSFET. The step-down converter provides a 1A continuous output current from a 2.5V to 5.5V input voltage with excellent load and line regulation. The output voltage can be regulated to as low as 0.6V. The MP2182 is available in an ultra-small SOT583 package and requires a minimal number of readily available standard external components. Typical applications of this 2182-TL-00A evaluation board include high-performance DSPs, wireless power, portable and mobile devices, multi-function printers, and low-power systems.Features
- 21μA low IQ
- 1.2MHz switching frequency
- EN for power sequencing
- 1% FB accuracy
- 2.5V-to-5.5V wide operating input range
- 0.6V output adjustable
- Up to 2A output current
- 80mΩ and 40mΩ internal power MOSFET switches
- 100% duty on output discharge
- Vo OVP
- External soft start control
- Short-circuit protection with hiccup mode
- Power good
- Available in a SOT583 package
Specifications
- 2.5V to 5.5V input voltage range (VIN)
- 1.2V output voltage (VOUT)
- 2A output current (IOUT)
Applications
- Wireless/networking cards
- Portable instruments
- Battery-powered devices
- Low voltage I/O system power
- Multi function printer
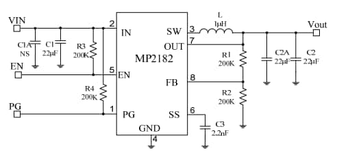
Schematic
Performance Waveforms
Inilathala: 2022-05-10
| Na-update: 2022-05-16
