Monolithic Power Systems (MPS) EVM3612-33-LQ-00A Evaluation Board
Monolithic Power Systems (MPS) EVM3612-33-LQ-00A Evaluation Board is designed to demonstrate the capabilities of MPM3612-33, a synchronous, step-down, and switch-mode converter. This evaluation board features a 12V input voltage, 3.3V output voltage, and 1A output current. The MPM3612-33 power module converters are available in an LGA-10 package with 3mm x 3mm x 2mm dimensions. Typical applications include Internet-of-Things (IoT) devices, home automation, home security, single-cell or multi-cell Li-Ion battery systems, multi-cell dry battery systems, and server power.Features
- 12V input voltage
- 3.3V output voltage
- 1A output current
- Available in an LGA (3mm x 3mm x 2mm) package
- Power Good (PG) indication
- Enable (EN) shutdown output discharge
- Over-Current Protection (OCP), Over-Voltage Protection (OVP), and hiccup mode
- Adjustable output voltage (VOUT)
Applications
- Single-cell or multi-cell Li-Ion battery systems
- Multi-cell dry battery systems
- Sever power
- Internet-of-Things (IoT) devices
- Home automation
- Home security
Board Overview
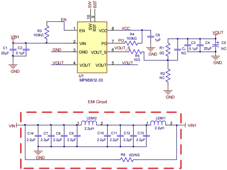
Schematic Diagram
Inilathala: 2024-06-10
| Na-update: 2024-06-25
