Monolithic Power Systems (MPS) EVM3814-PA-01A Evaluation Board
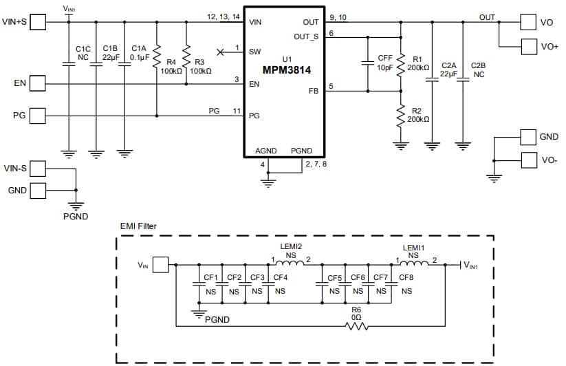
Monolithic Power Systems (MPS) EVM3814-PA-01A Evaluation Board is designed to demonstrate the capabilities of the MPM3814, a synchronous, step-down power module with an integrated inductor. This module achieves up to 1A of continuous output current (IOUT) across a 2.75V to 6V input voltage (VIN) range, with excellent load and line regulation. The EVM3814-PA-01A evaluation board is used in low-voltage I/O system power, Low Dropout (LDO) replacements, power for portable products, and space-constrained applications.Features
- Evaluates MPM3814, a synchronous, step-down power module
- 2.75V to 6V wide operating input voltage (VIN) range
- 87.32% typical efficiency @(VIN=3.3V, VOUT=1.2V, and IOUT=1A)
- 1A of maximum output current (IOUT)
- 2200kHz switching frequency (fsw)
- 50mm x 50mm x 1.6mm dimensions
Applications
- Low-voltage I/O system power
- Low-Dropout (LDO) replacements
- Power for portable products
- Storage including Solid-State Drives (SSDs) and Hard Disk Drives (HDDs)
- Space-constrained applications
Schematic
Inilathala: 2024-11-25
| Na-update: 2024-12-22
