Monolithic Power Systems (MPS) EVQ4321-D-00A Evaluation Board
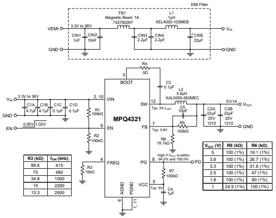
Monolithic Power Systems (MPS) EVQ4321-D-00A Evaluation Board is designed to demonstrate the capabilities of the MPQ4321 synchronous step-down converter. This evaluation board operates from a 3.3V to 36V input voltage (VIN) range and offers 1A maximum output current. The EVQ4321-D-00A evaluation board features a 350kHz to 2.5MHz frequency range and 5V output voltage. This evaluation board offers 92.6% (VIN=12V, VOUT=5V, IOUT=1A) typical efficiency and 94.4% (VIN=8V, VOUT=5V, IOUT=1A) peak efficiency.Features
- 3.3V to 36V input voltage (VIN) range
- 5V output voltage
- 1A maximum output current (VIN = 3.3V to 36V)
- 92.6% typical efficiency (VIN=12V, VOUT=5V, IOUT=1A)
- 94.4% peak efficiency (VIN=8V, VOUT=5V, IOUT=1A)
- 2.2MHz switching frequency (fSW)
Schematic Diagram
Inilathala: 2024-02-22
| Na-update: 2024-04-15
