Monolithic Power Systems (MPS) MP1653A Synchronous Step-Down Converters
Monolithic Power Systems (MPS) MP1653A Synchronous Step-Down Converters are fully integrated, high-frequency, rectified, step-down switch-mode converters with internal power MOSFETs. These converters provide a compact solution that achieves up to 3A of continuous output current across a broad input-voltage range, with excellent load and line regulation. The MP1653A synchronous step-down converters include Short-Circuit Protection (SCP), Over-Current Protection (OCP), Under-Voltage Protection (UVP), and thermal shutdown. These converters feature an adjustable output from 0.6V. The MP1653A synchronous step-down converters also feature a 1.2MHz typical switching frequency, 200µA typical quiescent current, and 150°C typical junction temperature.The MP1653A synchronous step-down converters boast a high-efficiency synchronous mode, fast load transient response, and internal Soft-Start (SS). These converters are available in 1.6mm х 1.6mm space-saving SOT563 packages. Typical applications include routers and access points, security cameras, flat-panel televisions and monitors, digital set-top boxes, and general-purpose power supplies.
Features
- Forced Pulse-Width Modulation (PWM) mode
- Output adjustable from 0.6V
- High-efficiency synchronous mode
- Fast load transient response
- Internal soft-start
- Over-current protection with hiccup mode
- Thermal shutdown
- ISO-certified
- RoHS-compliant
Specifications
- 4.2V to 17V wide operating input voltage range
- 63mΩ and 36mΩ low RDS(ON) internal power MOSFETs
- 200µA typical quiescent current
- 1.2MHz typical switching frequency
- 10μA maximum input current (shutdown)
- 2.5ms typical soft-start time
- 150°C typical junction temperature
- 1.6mm х 1.6mm SOT563 package
Applications
- Routers and access points
- Security cameras
- Digital set-top boxes
- Flat-panel televisions and monitors
- General-purpose power supplies
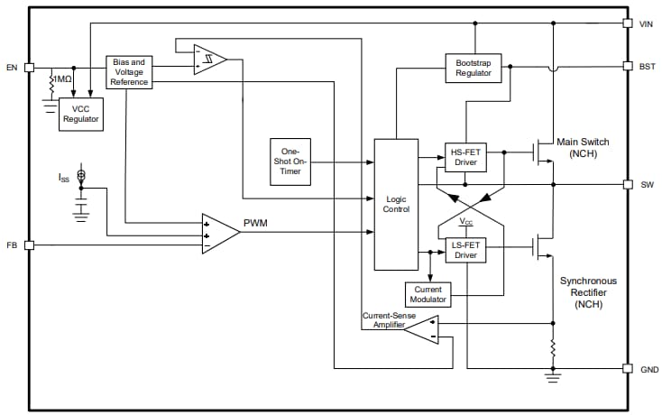
Functional Block Diagram
Typical Application
Inilathala: 2024-02-24
| Na-update: 2024-03-18
