Monolithic Power Systems (MPS) MP1660 Step-Down Converters
Monolithic Power Systems (MPS) MP1660 Step-Down Converters are fully integrated, high-frequency, synchronous, rectified, step-down, switch-mode converters with internal power MOSFETs. The MP1660 provides excellent load and line regulation over a wide input range in a very compact solution that achieves a 3A output current. The device utilizes synchronous mode operation for higher efficiency over the output current load range.The MPS MP1660 Step-Down Converters implement a constant-on-time (COT) control operation that results in very fast transient response, easy loop design, and very tight output regulation. The Converters have full protection features, including short-circuit protection (SCP), over-current protection (OCP), under-voltage protection (UVP), and thermal shutdown. The MP1660 is housed in a space-saving SOT563 package and requires a minimal number of readily available, standard external components.
Features
- Wide 4.5V to 16V operating input range
- 110mΩ/60mΩ low RDS(ON) internal power MOSFETs
- 190μA low IQ
- High-efficiency synchronous mode operation
- Power-save mode at light-load
- Fast load transient response
- 600kHz switching frequency
- Internal Soft Start (SS)
- Over-Current Protection (OCP) and hiccup mode
- Thermal shutdown
- Output adjustable from 0.6V
- Available in a SOT563 package
Applications
- Security cameras
- Digital set-top boxes
- Flat-panel television and monitors
- General purposes
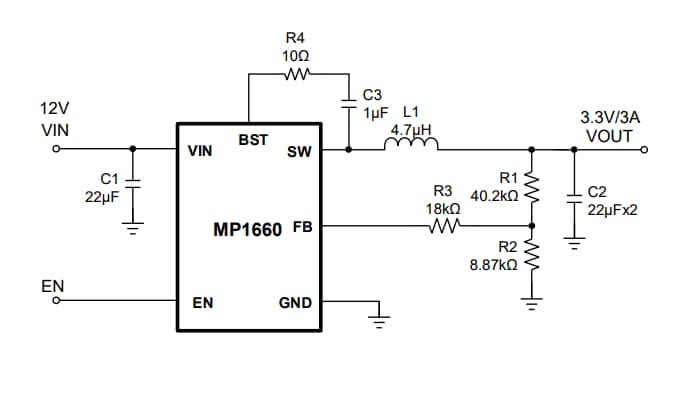
Typical Application
Inilathala: 2021-07-06
| Na-update: 2022-03-11
