Monolithic Power Systems (MPS) MP2172C Synchronous Step-Down Converters
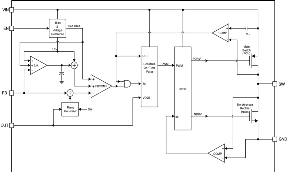
Monolithic Power Systems (MPS) MP2172C Synchronous Step-Down Converters are monolithic, switch-mode converters with built-in internal power MOSFETs. These step-down converters achieve 2A of continuous output current from a 2.38V to 5.5V input voltage range with excellent load and line regulation. The MP2172C converters feature a 0.6V adjustable output, a 1.1MHz switching frequency, fixed-frequency PWM mode, and EN for power sequencing. These converters are ideal for high-performance DSPs, wireless power, portable and mobile devices, solid-state drives, low-voltage I/O system power, and multi-function printers.The MP2172C converters include fault protections such as cycle-by-cycle current limiting, Over-Voltage Protection (OVP), Short-Circuit Protection (SCP) with hiccup mode, and Thermal Shutdown (TS). The Constant-On-Time (COT) control scheme provides a fast transient response and eases loop stabilization.
Features
- Fixed-frequency PWM mode
- 1.1MHz switching frequency
- EN for power sequencing
- 1% FB accuracy
- Wide 2.38V to 5.5V operating input range
- Output adjustable from 0.6V
- Up to 2A output current
- 75mΩ and 45mΩ internal power MOSFET switches
- 100% duty on
- Output discharge
- VOUT Over-Voltage Protection (OVP)
- Short-Circuit Protection (SCP) with hiccup mode
- Available in a UTQFN (1.2mm x 1.6mm) package
Applications
- Wireless/networking cards
- Portable instruments
- Battery-powered devices
- Low-voltage I/O system power
- Multi-function printers
- Solid-state drives
Functional Block Diagram
Typical Application Diagram
Inilathala: 2024-04-04
| Na-update: 2024-05-07
