Monolithic Power Systems (MPS) MP2703 Linear Chargers for 1 & 2 Cell Batteries

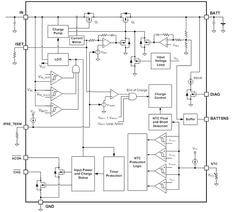
Monolithic Power Systems (MPS) MP2703 Linear Chargers are for 1- and 2-cell Li-ion, Li-polymer, LiFePO4, and 2- to 6-cell NiMH batteries. The MP2703 chargers can sustain a voltage of up to 26V. MPS MP2703 measures the battery voltage (VBATT) and automatically charges the battery in four phases: trickle charge, pre-charge, constant-current (CC) fast charge, and constant-voltage charge. A dedicated ISET pin sets the charge current by connecting a resistor between the ISET and the ground. A minimum input voltage limit (VIN_LIM) reduces the charge current when the input power is overloaded. The MP2703 provides robust protections, including input over-voltage protection (OVP), battery OVP, charge safety timer, and battery temperature protection (compliant with the JEITA standard).

The devices integrate a battery diagnostic function. The BATTSNS pin provides an output proportional to the real VBATT, which can be directly delivered to an external analog-to-digital converter (ADC) input for VBATT measurements. In addition, an internal dummy load can be controlled to discharge the battery. An external microcontroller (MCU) can detect battery impedance using the VBATT measurement and discharge function.

The MPS MP2703 also provides two open-drain pins that indicate the input power and charge status. The ACOK pin can indicate whether the input power is present. The CHG pin can indicate several charging states, including charging, termination, and fault events. Available in a QFN-10 (2mm x 2.5mm) package, the MP2703 offers flexible memory to configure various charge parameters.

Features

  • Up to 26V of sustainable voltage
  • Up to 1A of configurable charge current via the ISET pin
  • ISET pin short-circuit protection (SCP)
  • Configurable pre-charge current
  • Configurable termination current threshold
  • One-time programmable (OTP) memory selection for 3x minimum input voltage limit (VIN_LIM) levels
  • OTP selection for battery regulation voltage from 2.4V to 4.5V per cell
  • 0.5% battery regulation voltage accuracy
  • OTP selection for 1-cell or 2-cell batteries
  • Battery voltage monitoring pin
  • Battery impedance diagnostics
  • Integrated chip junction temperature (TJ) regulation
  • Battery temperature protection compliant with JEITA standard
  • 100nA battery leakage current in shutdown mode
  • Down to 3mA termination current
  • Charge status and fault indication
  • Input power indication
  • Integrated charge safety timer
  • OTP for miscellaneous parameters
  • Provides an option to charge 2-cell to 6-cell NiMH batteries
  • Compatible with LiFePO4 batteries
  • Available in a compact QFN-10, 2mm x 2.5mm package
  • RoHS-compliant

Applications

  • Headphones
  • Wearable devices
  • Emergency calls

Typical Application

Application Circuit Diagram - Monolithic Power Systems (MPS) MP2703 Linear Chargers for 1 & 2 Cell Batteries

Functional Block Diagram

Monolithic Power Systems (MPS) MP2703 Linear Chargers for 1 & 2 Cell Batteries
Inilathala: 2024-05-24 | Na-update: 2024-05-29