Monolithic Power Systems (MPS) MP2722 NVDC Buck Chargers
Monolithic Power Systems (MPS) MP2722 Narrow Voltage DC (NVDC) Buck Chargers are highly integrated 5A switchmode battery management devices for single-cell Li-ion or Li-polymer batteries. This NVDC power management structure provides a low-impedance power path that optimizes charging efficiency, reduces battery charging time, and extends battery life during discharge. The MP2722 chargers are USB Type-C™ 1.3 compliant and feature a fully integrated CC controller with Dual-Role Power (DRP) mode and autonomous or manual mode. These buck chargers support sink (Try.SNK) and source (Try.SRC) modes and also support USB BC1.2 and non-standard adapters. The MP2722 buck chargers are used in Bluetooth headphones, Bluetooth speakers, Point-of-Sale (POS) terminals, and portable cameras.Features
- USB Type-C 1.3 compliant
- Fully integrated CC controller with Dual-Role Power (DRP) mode and autonomous or manual mode
- Try.SNK and Try.SRC modes support
- Supports USB BC1.2 and non-standard adapters
- 26V sustainable input voltage (VIN)
- Configurable 80mA to 5A charge current (ICC) via the I2C
- Configurable 100mA to 3.2A input current limit (IIN_LIM) via the I2C
- Minimum VIN loop for maximum adaptor power tracking
- Comprehensive safety features:
- Fully customizable JEITA profile
- Additional Negative Temperature Coefficient (NTC) thermistor input
- Configurable die temperature regulation from 60°C to 120°C
- Complete charge and pre-charge safety timers
- Watchdog safety timer
- Lockable registers for charging parameters
- Configurable boost converter for source mode and USB On-The-Go (OTG):
- Configurable output current limit loop up to 3A
- Output Over-Current Protection (OCP)
- Ability to power into large capacitive loads up to 2mF
- Configurable 5V to 5.35V output voltage
- Configurable 750kHz to 1.5MHz switching frequency (fSW)
- Integrated 15mΩ low- RDS(ON) battery MOSFET with shipping and reset modes
- Ultra-low 8.5μA battery discharge current in shipping mode
- Down to 30mA termination current settings for wearable applications
- I2C port for flexible system parameter setting and status reporting
- Accuracy:
- ±0.5% battery regulation voltage (VBATT_REG)
- ±5% ICC
- ±5% IIN_LIM
- Remote battery sensing for fast charge
- ±2% output regulation in boost mode
- Available in a small QFN-22 (2.5mm x 3.5mm) package
Applications
- Bluetooth headphones
- Bluetooth speakers
- General ≤15W USB Type-C applications
- Point-of-Sale (POS) terminals
- Portable cameras
Application Circuit
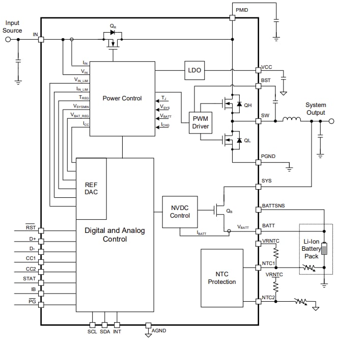
Block Diagram
Inilathala: 2024-07-10
| Na-update: 2024-07-18
