Monolithic Power Systems (MPS) MP2770 Digital 6A 1-Cell Switching Chargers
Monolithic Power Systems (MPS) MP2770 Digital 6A 1-Cell Switching Chargers are flexible, switch-mode battery management devices with system power path management. In portable applications, the Monolithic Power Systems (MPS) MP2770 chargers are designed for single-cell Li-ion and Li-polymer batteries. The devices feature an integrated IN to SYS pass-through, allowing input voltage (VIN) to power the system even when charging is disabled. When input is present, the MP2770 charges the battery in three phases: pre-charge, constant current fast charge, and constant voltage charge. The devices also prioritize system power needs by managing input current limit (IIN_LIMIT) and VIN regulation.Features
- 4V to 16V operating input voltage (VIN) range
- Up to 20V sustainable voltage
- Up to 6A configurable charging current
- 3.6V to 4.45V configurable charge regulation voltage with ±0.5% accuracy
- Supports USB 2.0, USB 3.0, USB 3.1, USB 3.2, USB Type-C™, and USB PD input current limit (IIN_LIMIT) settings
- Minimum VIN loop for maximum adapter power tracking
- Up to 22.5W boost output power with a 3V battery
- 4.3V to 16V boost voltage (VBST) with 20mV/step
- 500mA to 3.65A boost current (IBOOST) with 50mA/step
- Down to 12μA battery leakage in standby mode
- 5mΩ/10mΩ battery current-sense resistor
- Battery discharge current limiting
- Up to 1.6x overload capability for 2ms
- Light-load detection and output plug-in detection for SYS port
- Integrated 8-bit analog-to-digital converter (ADC) for monitoring VIN, battery voltage (VBATT), SYS voltage (VSYS), PMID voltage (VPMID), Q1 current (IQ1), battery current (IBATT), SYS current (ISYS), and NTC
- I2C interface for real-time charge parameter configuration and status reporting
- Comprehensive safety features
- Charging safety timer
- Watchdog timer
- Thermal regulation and shutdown
- Customizable JEITA for battery temperature monitoring
- Cycle-by-cycle Over-Current Protection (OCP)
- SYS OCP and Short-Circuit Protection (SCP)
- Available in a small QFN-18 (3mm x 4mm) package
Applications
- Sub-batteries
- USB Power Delivery (PD)
- Power banks
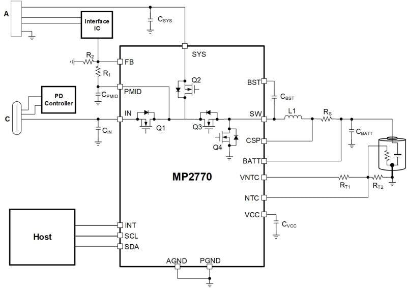
TYPICAL APPLICATION
Inilathala: 2024-09-19
| Na-update: 2024-10-04
