Monolithic Power Systems (MPS) MP28167-B Integrated Buck-Boost Converters
Monolithic Power Systems (MPS) MP28167-B Integrated Buck-Boost Converters are four-switch, synchronous high-frequency converters with Power Good (PG) indication. These converters operate at a wide 2.8V to 22V input voltage range. The MP28167-B converters' integrated VOUT scaling and adjustable output Constant Current (CC) limit functions meet USB Power Delivery (PD) requirements. These buck-boost converters use Constant-On-Time (COT) control in buck mode and constant-off-time control in boost mode, delivering fast load transient responses and smooth buck-boost mode transients. The Monolithic Power Systems (MPS) MP28167-B converters provide automatic Pulse-Frequency Modulation (PFM)/Pulse-Width Modulation (PWM) mode and forced PWM mode. These devices also provide a configurable output CC limit, which supports flexible design for different applications. The MP28167-B converters are ideal for USB Power Delivery (PD) sourcing ports, wireless charging transmitter, buck-boost bus supplies.The MP28167-B Integrated Buck-Boost Converters' full protection features include Over-Current Protection (OCP), Over-Voltage Protection (OVP), Under-Voltage Protection (UVP), configurable Soft-Start (SS), and thermal shutdown. These converters are available in a QFN-16 3mm x 3mm package and operate at 150°C junction temperature.
Features
- Configurable VOUT via the FB pin
- Wide 2.8V to 22V operating VIN range
- 0.08V to 1.637V Reference voltage (VREF) range with 0.8mV resolution via the I2C (default 0.54V VREF)
- 3A Output Current (IOUT) and 4A Input Current (IIN)
- Four low on-resistance (RDS(ON)) internal buck power MOSFETs
- Adjustable, accurate CC IOUT_LIMIT with internal sensing MOSFET via the I2C
- 500kHz, 750kHz, 1MHz, or 1.25MHz selectable Switching Frequency (fSW) (default 1.25MHz fSW)
- Output OVP with hiccup mode
- Output Short-Circuit Protection (SCP) with hiccup mode
- Over-temperature warning and shutdown
- Power Good (PG) indication
- One-Time Programmable (OTP) Non-Volatile Memory (NVM)
- I2C configurable line drop compensation, PFM/PWM mode, SS, OCP, and OVP
- Configurable Enable (EN) shutdown discharge
- Available in a QFN-16 (3mm x 3mm) package
Applications
- USB Power Delivery (PD) sourcing ports
- Wireless charging transmitter
- Buck-Boost bus supplies
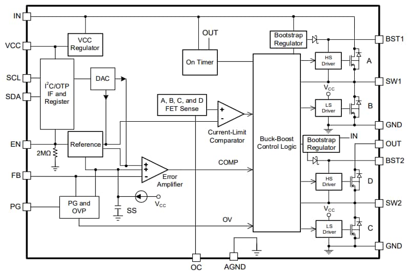
Block Diagram
Application Schematic
Efficiency vs. Load Current
Inilathala: 2025-02-25
| Na-update: 2025-03-04
