Monolithic Power Systems (MPS) MP3362 Boost LED Driver

Monolithic Power Systems (MPS) MP3362 Boost LED Driver is a fixed-frequency converter for low-current and high-current boost applications. The driver features a low 0.2V feedback voltage for higher efficiency in white LED driver applications. The MP3362 regulates the output voltage up to 36V with an efficiency as high as 95%. Current mode regulation and external compensation components allow the MP3362 control loop to be optimized across a wide variety of input voltages.

Features

  • 3V to 36V input voltage range
  • 4A peak current limit
  • 0.3μA shutdown current
  • Low 200mV feedback voltage
  • Configurable 200kHz to 2.2MHz fSW
  • Internal 80mΩ, 40V power switch
  • High efficiency
  • Analog and PWM dimming
  • Under-voltage lockout protection
  • Open/short LED protection
  • Short FB protection
  • Soft-start operation
  • Thermal shutdown
  • Available in a TSOT23-8 package

Applications

  • Medium-sized LCD backlighting
  • General lighting

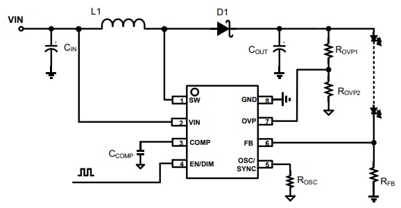
TYPICAL APPLICATION

Monolithic Power Systems (MPS) MP3362 Boost LED Driver
Inilathala: 2021-08-18 | Na-update: 2022-03-11