Monolithic Power Systems (MPS) MP3426 Voltage Regulators
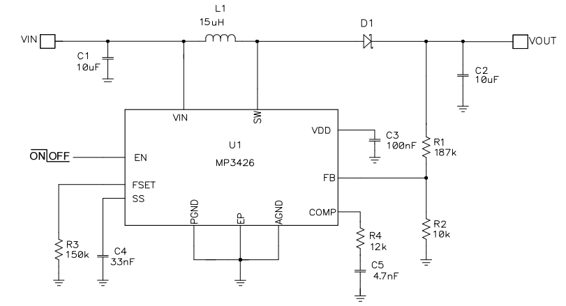
MPS MP3426 voltage regulators are current-mode step-up converters with a 6A, 90mΩ internal switch that provides a highly efficient regulator with a fast response. The MP3426 features a programmable frequency of up to 2MHz that allows for easy filtering and reduces noise. An external compensation pin gives the user flexibility in setting loop dynamics and uses small, low-ESR, ceramic output capacitors. Soft-start results in a small inrush current and can be programmed with an external capacitor. The MP3426 operates from an input voltage as low as 3.2V and can generate up to a 35V output. The MP3426's features include under-voltage lockout, current limiting, and thermal overload protection. MPS MP3426 voltage regulators are available in a low-profile 14-pin 3mm × 4mm QFN package with an exposed pad.Features
- 6A, 90mΩ, 45V Power MOSFET
- Uses Very Small Capacitors and Inductors
- Wide Input Range: 3.2V to 22V
- Output Voltage as High as 35V
- Programmable fsw: 300kHz to 2MHz
- Programmable UVLO, Soft-Start, UVLO Hysteresis
- Micropower Shutdown <1µA
- Thermal Shutdown 160°C
- Available in 14-Pin 3mm×4mm QFN Package
Typical Application
Inilathala: 2013-11-27
| Na-update: 2022-03-11
