Monolithic Power Systems (MPS) MP5098 Dual-Channel E-Fuses
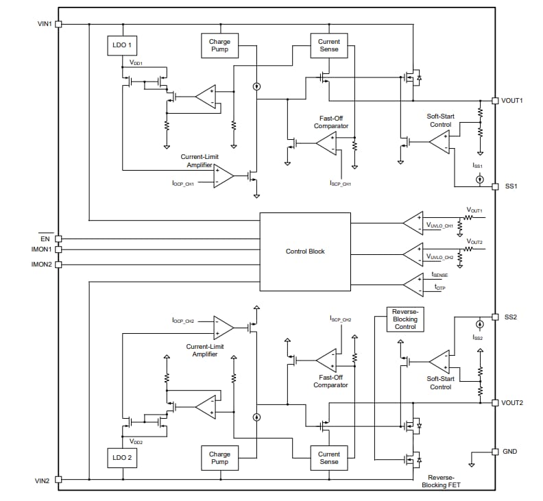
Monolithic Power Systems (MPS) MP5098 Dual-Channel E-Fuses offer a 12V/5V, low quiescent current (IQ), low on-resistance (RDS(ON)), and dual-channel e-fuse protection. The space-saving TQFN-10 (2mm x 3mm) packaged device provides current monitoring, protects output circuitry from input transients, and protects input circuitry from output shorts and transients.At start-up, the MPS MP5098 dual-channel E-fuses are limited by limiting the output slew rate, which is controlled through the SS pin capacitor (CSS). Maximum load current (ILOAD_MAX) at output is current-limited. The magnitude of the current limit (ILIMIIT) is fixed internally. Complete protection features for the MP5098 include output overvoltage protection (OVP), over-current protection (OCP), short-circuit protection (SCP), and thermal shutdown.
Features
- 12V/5V integrated dual E-Fuse
- 40mΩ Low On Resistance (RDS(ON))
- Low Quiescent Current (IQ):
- 210µA IQ for 12V Bus
- 190µA IQ for 15V Bus
- Configurable Soft-Start Time (tSS)
- Fixed Trip/Hold Current Limit (ILIMIIT):
- Fixed 4A Trip ILIMIIT for 12V Bus
- Fixed 2.5A Hold ILIMIIT for 12V Bus
- Fixed 3A Trip ILIMIIT for 5V Bus
- Fixed 1.3A Hold ILIMIIT for 5V Bus
- Dual-channel current limiting
- 24V/100ms maximum surge Input Voltage (VIN) tolerance for 12V bus and 5V bus
- 15V Over-Voltage Protection (OVP) threshold for 12V VIN channel
- 5.7V OVP threshold for 5V VIN channel
- Over-Current Protection (OCP) with hiccup mode
- Short-Circuit Protection (SCP)
- Thermal shutdown (Latch-Off Protection)
- Available in a TQFN-10 (2mm x 3mm) package
Applications
- Hard-Disk Drives (HDDs)
- Solid-State Drives (SSDs)
- Hot swap applications
TYPICAL APPLICATION
FUNCTIONAL BLOCK DIAGRAM
Inilathala: 2023-02-06
| Na-update: 2023-03-02
