Monolithic Power Systems (MPS) MP651x H-Bridge Motor Drivers
Monolithic Power Systems (MPS) MP651x H-Bridge Motor Drivers operate from a supply voltage of up to 35V and deliver a motor current of up to 2.8A. These Monolithic Power Systems motor drivers are used to drive DC brush motors. The MP651x motor drivers feature an internal current-sensing circuit that provides an output voltage proportional to the load current. These devices provide cycle-by-cycle current regulation and limiting. The MP651x motor drivers offer internal safety features such as over-current protection, input over-voltage protection, Under-Voltage Lock-Out (UVLO), and thermal shutdown.Features
- Wide 5.4V to 35V input voltage range
- Internal full H-bridge driver
- Cycle-by-cycle current regulation/limit
- Low on-resistance (HS:250mΩ, LS:250mΩ)
- Simple and versatile logic interfaces
- 3.3V and 5V compatible logic supply
- Over-Current Protection (OCP)
- Over-Voltage Protection (OVP)
- Thermal shutdown
- Under-Voltage Lock-Out (UVLO)
- Fault indication output
- Available in a thermally enhanced surface-mounted package
Specifications
- 5.4V to 35V supply voltage
- ±1.5A continuous output current
- ±2mA load current
- 2kV ESD rating
- -40°C to 125°C operating junction temperature
- 2.8A peak output current
Applications
- Solenoid drivers
- DC brush motor drivers
Additional Resources
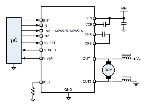
MP651x Motor Drivers Application Circuit
MP6515 Block Diagram
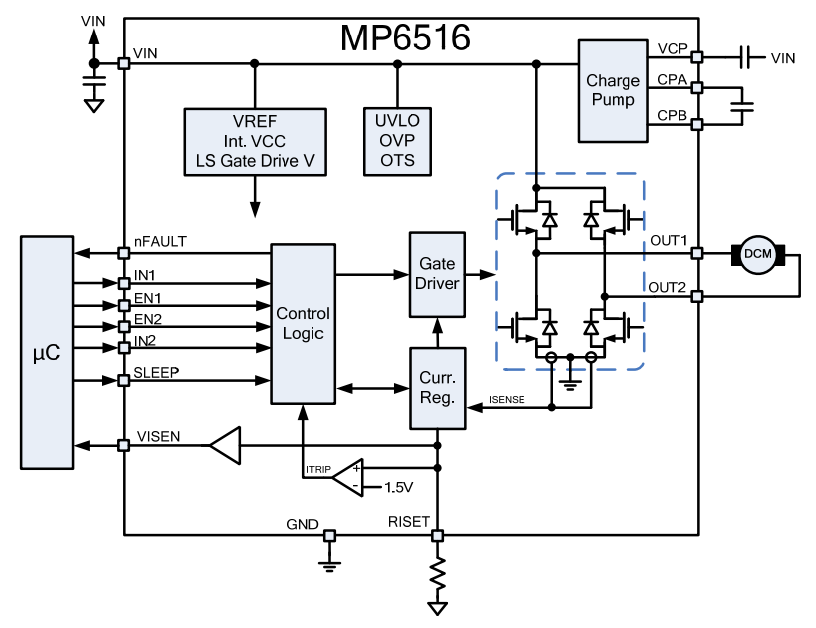
MP6516 Block Diagram
Inilathala: 2018-07-12
| Na-update: 2023-01-12
