Monolithic Power Systems (MPS) MP6606 Low-Side Driver ICs
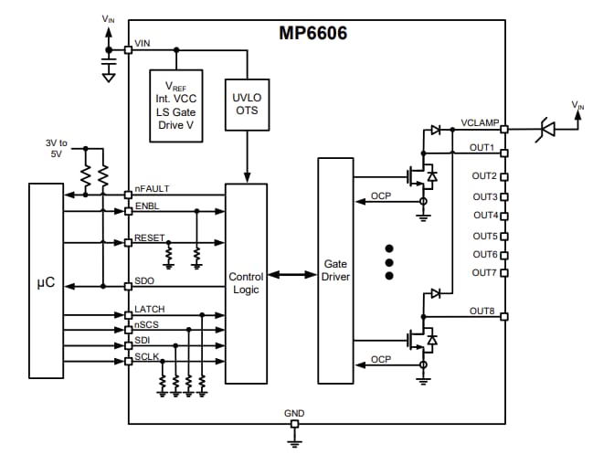
Monolithic Power Systems (MPS) MP6606 Low-Side Driver ICs are 8-channel driver ICs with a serial interface. These driver ICs integrate Low-Side MOSFET (LS-FET) switches and High-Side (HS) clamp diodes to drive inductive loads. The MP6606 driver ICs operate from 4.5V to 60V input voltage range and -40°C to 125°C junction temperature range. These driver ICs feature 60V maximum winding clamp voltage, 700mΩ MOSFET On Resistance, fault indication output, and simple logic interface with Schmitt triggers. The MP6606 driver ICs support 3.3V and 5V compatible logic supplies and are available in a thermally enhanced TSSOP-20EP package. These driver ICs are used in unipolar stepper motors and solenoid drivers.Features
- Support 3.3V and 5V compatible logic supplies
- Fault indication output
- Simple logic interface with Schmitt triggers
- No control power supply required
- Thermal shutdown
- Over-Current Protection (OCP)
- Under-Voltage Lockout (UVLO) protection
- Available in a thermally enhanced TSSOP20EP package
Specifications
- 4.5V to 60V input voltage range
- 60V maximum winding clamp voltage
- 8 Low-Side MOSFETs (LS-FETs) and clamp diodes
- 750mA maximum output current (IOUT) when 1 LS-FET is ON
- 500mA maximum IOUT when 8 LS-FETs are ON
- 700mΩ MOSFET ON Resistance
- -40°C to 125°C operating junction temperature range
- ±2kV Human Body Model (HBM)
- ±2kV Charged Device Model (CDM)
Applications
- Unipolar stepper motors
- Solenoid drivers
Functional Block Diagram
Application Circuit Diagram
Videos
Inilathala: 2023-06-06
| Na-update: 2023-06-16
