Monolithic Power Systems (MPS) MP8638 Synchronous Step-Down Converters
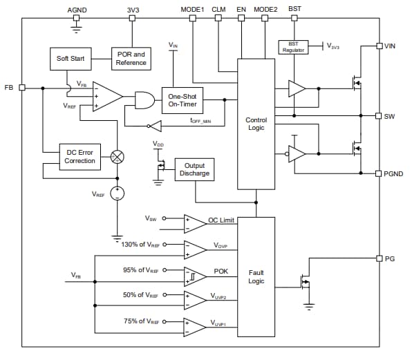
Monolithic Power Systems (MPS) MP8638 Synchronous Step-Down Converters are fully integrated, high-frequency, rectified, and switch-mode converters. These converters achieve up to 12A of continuous output current (IOUT), with an adjustable current limit (ILIMT). The MP8638 converters operate at high efficiency across the IOUT load range using internal and low-on-resistance power MOSFETs and proprietary switching loss reduction techniques. These converters include an adaptive Constant-On-Time (COT) control mode that eases loop stabilization and provides a fast transient response.The MP8638 converters feature 100µA low Quiescent current (IQ), 1% reference voltage (VREF), thermal shutdown, and Over-Current Protection (OCP), Over-Voltage Protection (OVP), Under-Voltage Protection (UVP). These converters are used in high-end televisions, servers, telecommunication systems, cloud computing, 12V distribution power systems, networking systems, and base stations.
Features
- Wide 4.5V to 16V operating input voltage (VIN) range
- 100µA low Quiescent current (IQ)
- 12A continous output current (IOUT)
- Proprietary switching loss reduction technique
- Adjustable current limit (ILIMT)
- Selectable switching frequency (fSW)
- Low RDS(ON) internal power MOSFETs
- Selectable external and internal 3V3 power supply
- Adaptive Constant-On-Time (COT) Control for fast transient response
- Output discharge
- DC auto-tune loop and remote differential sense
- Stable with POSCAP and ceramic output capacitors
- 1% reference voltage (VREF)
- Internal Soft Start (SS)
- Over-Current Protection (OCP)
- Under-Voltage Protection (UVP)
- OverVoltage Protection (OVP)
- Thermal shutdown
- Available in a QFN-16 (3mm x 3mm) package
Applications
- Telecommunication systems
- Networking systems
- Servers, cloud computing, and storage
- 12V distribution power systems
- Base stations
- High-end televisions
- General-purpose Point-of-Load (POL) systems
- Game consoles and graphic cards
Typical Application Diagram
Block Diagram
Inilathala: 2024-02-19
| Na-update: 2024-03-05
