Monolithic Power Systems (MPS) MP87180 PMICs
Monolithic Power Systems (MPS) MP87180 PMICs achieve up to 80A of continuous output current across a wide input voltage (VIN) range. These PMICs are half-bridges with built-in internal power MOSFETs and gate drivers that operate at 3V to 16V input voltage range. The Quiet Switcher™ Technology (QST) utilizes a proprietary circuit design that can only be achieved in a monolithic architecture to suppress voltage ringing. The MP87180 PMICs are compatible with tristate Pulse-Width Modulation (PWM) signal controllers. These PMICs offer Accu-Sense™ current sensing to monitor the inductor current (IL) and temperature sensing to report the junction temperature (TJ). The MP87180 ICs are ideal for power modules, servers, and telecommunication applications where efficiency and small size are critical.Features
- Quiet Switcher™ Technology (QST) limits peak switching voltages to <2V above the input voltage (VIN) with minimal reliance on PCB layout
- 3V to 16V wide operating input voltage range (VIN)
- Up to 80A output current (IOUT)
- 5V PVCC operation
- Accu-Sense™ Current Sense (CS)
- Temperature sense
- Tri-state Pulse-Width Modulation (PWM) signal-compatible
- Over-Current Protection (OCP)
- Over-Temperature Protection (OTP)
- Fault reporting
- Available in a TLGA-41 (5mm x 6mm) package
Features
- Server core voltages
- Telecom and networking systems
- Power modules
Application Diagram
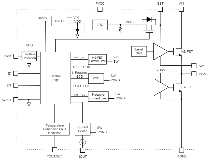
Block Diagram
Inilathala: 2024-06-30
| Na-update: 2024-07-11
