Monolithic Power Systems (MPS) MPM3814C Step-Down Power Modules
Monolithic Power Systems (MPS) MPM3814C Step-Down Power Modules are synchronous ultra-small modules with an integrated inductor. These power modules achieve 1A of continuous output current (IOUT) from a 2.75V to 6V input voltage (VIN) range, with excellent load and line regulation. The MPM3814C power modules offer up to 92.3% efficiency with 3.3V to 1.8V and 100% duty cycle in dropout. These step-down power modules include protection features such as cycle-by-cycle current limiting, Short-Circuit Protection (SCP) with hiccup mode, and thermal shutdown.The MPM3814C power modules operate in Forced Continuous Conduction Mode (FCCM) and deliver smaller output voltage ripple, load regulation, and load transient response across the full load range. These power modules are ideal for optical modules, FPGA, ASIC, and other applications that require low ripple noise and a small PCB area.
Features
- Ultra-low noise
- Up to 92.3% efficiency
- 100% duty cycle in dropout
- Thermal shutdown
- cycle-by-cycle Over-Current Protection (OCP)
- Short-Circuit Protection (SCP) with hiccup mode
- Enable (EN) and Power Good (PG) for power sequencing
- Available in ECLGA-14 (2.5mm x 2.5mm x 1.2mm) package
Specifications
- 2.75V to 6V operating input voltage range
- Adjustable output voltage from 0.6V
- Up to 1A continuous output current
- -40°C to 85°C operating junction temperature range
Applications
- FPGA, ASIC, and DSP power
- Optical modules
- LDO replacements
- Power for portable products
- Storage:
- Solid-State Drives (SSD)
- Hard-Disk Drives (HDD)
- Space-constrained applications
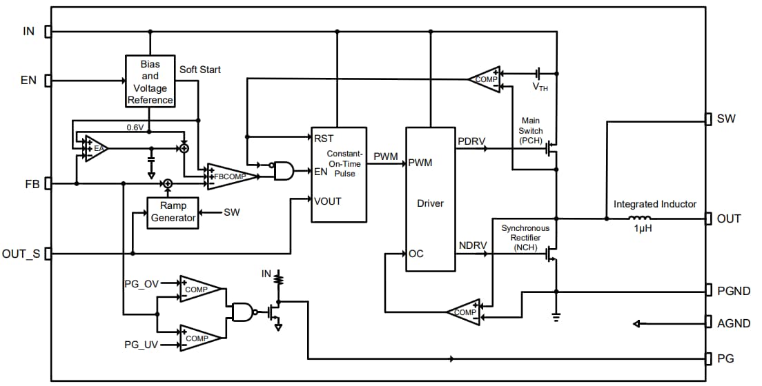
Functional Block Diagram
Application Circuit Diagram
Efficiency vs Load Current
Additional Resource
Inilathala: 2023-06-09
| Na-update: 2023-06-20
