Monolithic Power Systems (MPS) MPQ2179B 6V/3A Synchronous Step-Down Converters
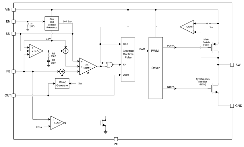
Monolithic Power Systems (MPS) MPQ2179B 6V/3A Synchronous Step-Down Converters are monolithic, switch-mode converters with built-in internal power MOSFETs. The devices achieve up to 3A of continuous output current (IOUT) across a 2.5V to 6V input voltage (VIN) range, with excellent load and line regulation. The output voltage (VOUT) can be regulated to as low as 0.5V. Constant-on-time (COT) control provides a fast transient response and eases loop stabilization. Fault protections include cycle-by-cycle current limiting and thermal shutdown. The MPS AEC-Q100-qualified MPQ2179B devices require a minimal number of readily available, standard external components and are available in an ultra-small QFN-8 (1.5mm x 2mm) package. Applications include automotive infotainment systems, clusters, and telematics.Features
- Designed for automotive applications
- Wide 2.5V to 6V operating input voltage (VIN) range
- Up to 3A output current (IOUT)
- Output adjustable from 0.5V
- 1% feedback (FB) accuracy
- -40°C to +150°C operating junction temperature (TJ) range
- Available in AEC-Q100 Grade 1
- High performance for improved thermals, 65mΩ and 35mΩ internal power MOSFETs
- Optimized for EMC and EMI reduction
- 710kHz switching frequency (fSW)
- Forced Continuous Conduction Mode (FCCM) across the entire load range
- MeshConnect™ flip-chip package
- Optimized for board size and BOM
- Built-in internal power MOSFETs
- Integrated compensation network
- Enable (EN) for power sequencing
- 100% duty cycle
- Output discharge
- Power Good (PG)
- External Soft Start (SS)
- Output Over-Voltage Protection (OVP)
- Short-Circuit Protection (SCP) with hiccup mode
- Available packages
- QFN-8 (1.5mm x 2mm) package
- Wettable flank package
- Functional safety system design capable, MPSafe™ QM (documentation available)
Applications
- Automotive infotainment systems
- Camera modules
- Key fobs
- Automotive clusters
- Automotive telematics
- Industrial supplies
- Battery-powered devices
Typical Application
Functional Block Diagram
Inilathala: 2024-10-01
| Na-update: 2024-10-28
