Monolithic Power Systems (MPS) MPQ24833-B LED Drivers
Monolithic Power Systems (MPS) MPQ24833-B LED Drivers are 55V, 3A LED lighting drivers suitable for step-down, inverting step-up/step-down, and step-up applications. These drivers achieve 3A of output current with excellent load and line regulation over a wide input supply range. The current mode operation provides a fast transient response and eases loop stabilization. MPS MPQ24833-B LED Drivers feature thermal shutdown, analog and PWM dimming, cycle-by-cycle peak current limiting, open-string protection, and output short-circuit protection (SCP). Typical applications include general LED illumination, LCD backlight panels, automotive lighting, portable multimedia players, and portable GPS devices.Features
- 3A maximum output current
- Unique step-up/step-down operation (buck-boost mode)
- Wide 4.5V to 55V operating input voltage range for step-down applications (buck mode)
- 0.15Ω internal power MOSFET switch
- Fixed 420kHz switching frequency
- Analog and PWM dimming
- 0.2V reference voltage
- 6μA shutdown mode
- No minimum number of LEDs required
- Stable with Low-ESR output ceramic capacitors
- Cycle-by-cycle overcurrent protection (OCP)
- SCP
- Thermal shutdown protection
- Open-string protection
- SOIC-8 EP package
- AEC-Q100 grade 1
Applications
- General LED illumination
- LCD backlight panels
- Automotive lighting
- Portable multimedia players
- Portable GPS devices
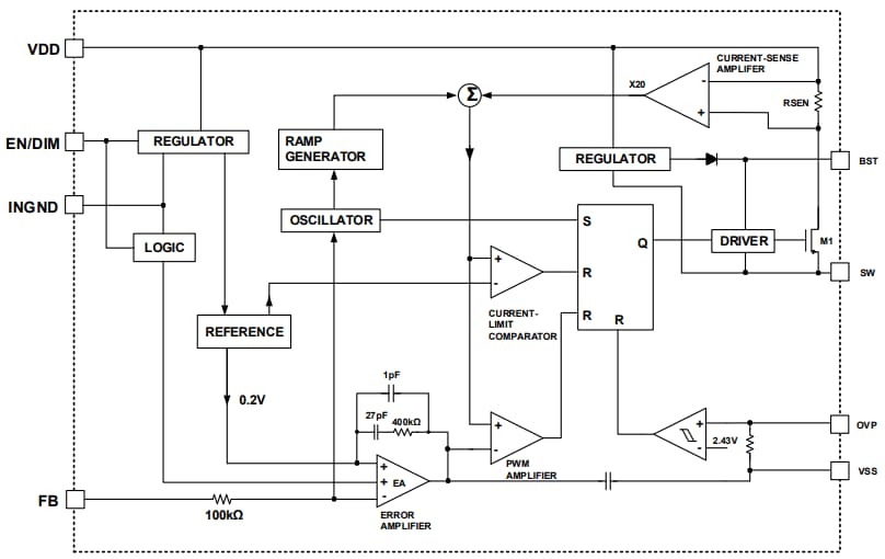
Functional Block Diagram
Application Circuits
Inilathala: 2020-12-10
| Na-update: 2024-08-26
