Monolithic Power Systems (MPS) MPQ5074 Load Switches
Monolithic Power Systems (MPS) MPQ5074 Load Switches provide up to 3A of load current (ILOAD) across a 1.2V to 5.5V input voltage (VIN) range. The maximum ILOAD at the output (source) is current-limited by the sense FET topology. The current limit (ILIMIT) magnitude is controlled by an external resistor connected between the ILIM pin and the ground. The MPQ5074 power switches integrate 10mΩ low RDS(ON) DMOS power MOSFET and include Soft Start (SS) to reduce inrush current during circuit start-up. These load switches feature a configurable soft-start time (tSS), output discharge, Over-Current Protection (OCP), and thermal shutdown. The MPQ5074 load switches are highly efficient and provide space-saving solutions for automotive infotainment systems, clusters, and Advanced Driver-Assistance Systems (ADAS).Features
- Integrated 10mΩ low-RDS(ON) MOSFETs
- Adjustable start-up slew rate
- Wide 1.2V to 5.5V input voltage (VIN) range
- <1µA shutdown current (ISD)
- 3A configurable current limit (ILIMIT) range
- <200ns Short-Circuit Protection (SCP) response
- Guaranteed industrial and automotive temperature
- Output discharge
- Enable (EN) pin
- Push-Pull Power Good (PG) indication
- Thermal shutdown
- Available in a small, space-saving QFN-13 (2.5mm x 3mm) package
- Available in AEC-Q100 grade 1
Applications
- Automotive infotainment systems
- Automotive Advanced Driver-Assistance Systems (ADAS)
- Automotive clusters
- Industrial systems
Application Circuit
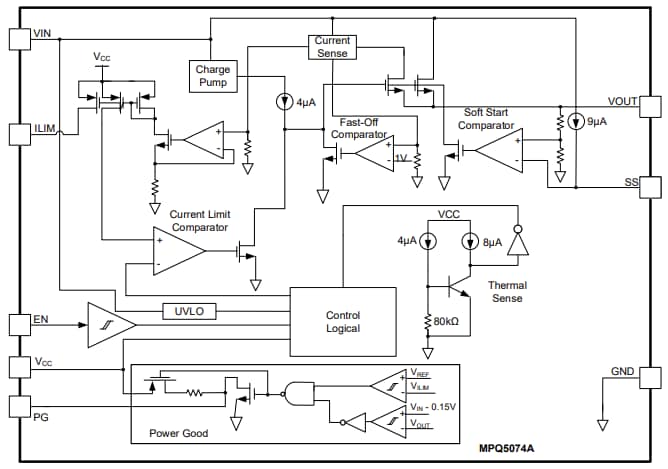
Block Diagram
Inilathala: 2024-06-11
| Na-update: 2024-06-28
