Monolithic Power Systems (MPS) MPQ5077A AEC-Q100 Configurable Load Switches
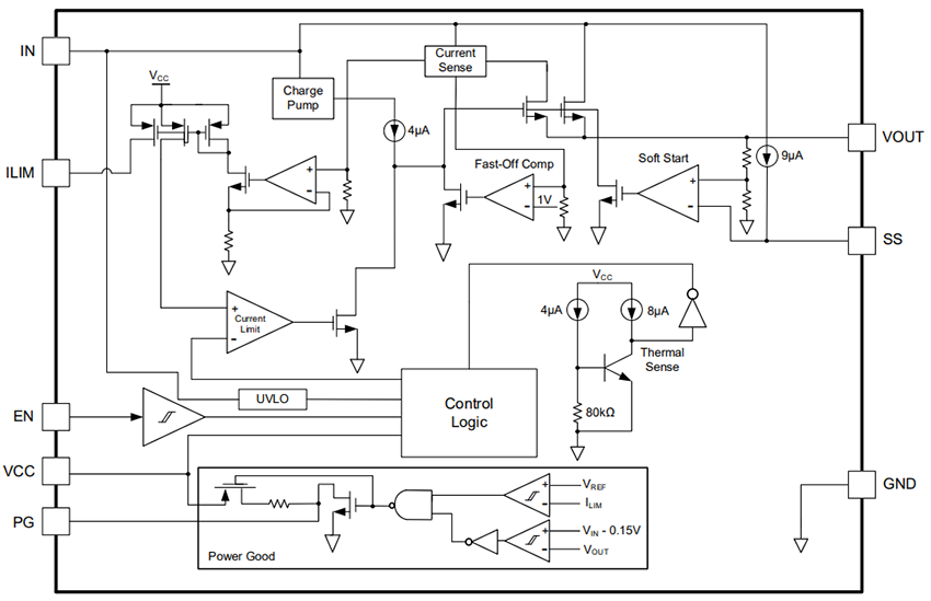
Monolithic Power Systems (MPS) MPQ5077A AEC-Q100 Configurable Load Switches provide up to 7A of load protection across a 1.2V to 5.5V input voltage (VIN) range. With low on-resistance [RDS(ON)] in a tiny package, the MPQ5077A offers a highly efficient, space-saving solution for automotive infotainment, clusters, and Advanced Driver-Assistance System (ADAS) applications. The soft start (SS) function avoids an inrush current during circuit start-up. MPQ5077A also provides a configurable soft-start time (tSS), output discharge functions, overcurrent protection (OCP), and thermal shutdown.The maximum load at the output source is current-limited, accomplished using a sense MOSFET topology. The current limit magnitude is controlled by an external resistor from the ILIM pin to ground. An internal charge pump drives the power device gate, allowing a very low-RDS(ON) DMOS power MOSFET of only 10mΩ. The MPS MPQ5077A AEC-Q100 Configurable Load Switches are available in a tiny QFN-13 (2.5mm x 3mm) package.
Features
- Guaranteed industrial/automotive temperature range
- Integrated 10mΩ, low-RDS(ON) MOSFET
- Adjustable start-up slew rate
- Wide 1.2V to 5.5V VIN range
- <1μA shutdown current
- Configurable 7A current limit (ILIMIT)
- Output discharge
- Enable (EN) pin
- <200ns Short-Circuit Protection (SCP) response
- Push-pull Power Good (PG) indicator
- Thermal protection
- Available in a small, space-saving QFN-13 (2.5mm x 3mm) package
- AEC-Q100 Grade 1
- Lead-free, Halogen-free, and RoHS compliant
Applications
- Automotive infotainment
- Automotive clusters
- ADAS
- Industrial systems
Typical Application
Block Diagram
Inilathala: 2024-08-21
| Na-update: 2024-12-03
