Monolithic Power Systems (MPS) MPQ6653-AEC1 35V BLDC Motor Drivers

Monolithic Power Systems (MPS) MPQ6653-AEC1 35V BLDC Motor Drivers feature integrated power MOSFETs and an embedded Hall sensor. The MPQ6653-AEC1 single-phase brushless DC (BLDC) motor driver implements up to 1.2A of phase peak current to operate a single-phase BLDC motor. The device utilizes a 5.5V to 35V input voltage (VIN) range.

The MPS MPQ6653-AEC1 regulates the motor speed via the pulse-width modulation (PWM) signal or the DC voltage on the PWM pin. The device offers configurable soft commutation and a Hall offset angle for a flexibly optimized performance. The MPQ6653-AEC1 also supplies rotational speed detection. The rotational speed detector (the FG/RD pin) is an open-drain output that outputs a high or low voltage relative to the internal Hall comparator’s output.

The MPQ6653-AEC1 supports rich protections, including input over-voltage protection (OVP), under-voltage lockout (UVLO), locked-rotor protection, over-current protection (OCP), and thermal shutdown protection.

The MPQ6653-AEC1 is housed in TSOT23-6SL or TSOT23-6 packages and is AEC-Q100 Grade 1 qualified for automotive applications.

Features

  • 5.5V to 35V Operating Input Voltage (VIN) range
  • On-chip Hall sensor
  • 960mΩ integrated High-Side MOSFET (HS-FET) and Low-Side MOSFET (LS-FET)
  • Soft commutation
  • Starting duty set with Hysteresis
  • Selectable open-loop or closed-loop speed control
  • Configurable soft accelerate time
  • Configurable Hall leading/lag angle
  • Automatic reverse current block
  • Supports 50Hz to 100kHz Pulse-Width Modulation (PWM) input frequency or DC Input
  • 24kHz PWM output frequency
  • Configurable current limit
  • Short-Circuit Protection (SCP)
  • Over-Voltage Protection (OVP)
  • Standby mode
  • Selectable FG and RD output
  • Available in TSOT23-6-SL and TSOT23-6 packages
  • Available in AEC-Q100 Grade 1

Applications

  • Seat fans
  • Automotive fans
  • Cooling fans
  • General fans

Typical Application

Application Circuit Diagram - Monolithic Power Systems (MPS) MPQ6653-AEC1 35V BLDC Motor Drivers

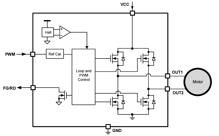
Functional Block Diagram

Block Diagram - Monolithic Power Systems (MPS) MPQ6653-AEC1 35V BLDC Motor Drivers
Inilathala: 2024-10-31 | Na-update: 2024-11-17