Monolithic Power Systems (MPS) MPQ8861 AEC-Q100 Synchronous Step-Down Converters
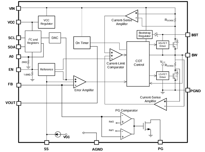
Monolithic Power Systems (MPS) MPQ8861 AEC-Q100 Synchronous Step-Down Converters are high-frequency, synchronous, rectified, step-down, switch-mode converters with an I2C control interface. The MPQ8861 devices offer a fully integrated solution that achieves 12A of continuous output current (IOUT) with excellent load/line regulation across a wide input voltage (VIN) supply range. The output voltage (VOUT) level can be controlled on-the-fly via the I2C serial interface. The reference voltage (VREF) range can be adjusted from 0.6V to 1.108V in 4mV steps. Functions such as voltage slew rate, frequency, current limit, hiccup/latch-off protection, enable, and power-save mode are also selectable via the I2C.Constant-on-time (COT) control operation provides a fast transient response. An open-drain power good (PG) pin indicates when VOUT is within the nominal range. Full protection features include over-voltage protection (OVP), overcurrent protection (OCP), and thermal shutdown. The MPS MPQ8861 AEC-Q100 Synchronous Step-Down Converters are available in a 3mm x 4mm QFN-14 package with wettable flanks.
Features
- 0.6V to 5.5V output voltage (VOUT) range
- 2.9V to 18V input voltage (VIN) range
- 12A DC output current (IOUT)
- 1% internal reference accuracy
- 4mV steps for dynamic reference adjustments with slew rate control
- Up to 1.25MHz adjustable frequency via the I2C
- Selectable Pulse-Frequency Modulation (PFM) mode, Pulse-Width Modulation (PWM) mode, and adjustable current limit via the I2C
- Four different selectable I2C addresses
- Power Good (PG) indication output
- Over-Voltage Protection (OVP), Over-Current Protection (OCP), and thermal shutdown protection
- -40°C to +125°C operating temperature range
- Available in a QFN-14 (3mm x 4mm) package with wettable flanks
- AEC-Q100 Grade 1 qualified
Applications
- Automotive systems
- Industrial systems
Typical Application
Block Diagram
Inilathala: 2024-10-15
| Na-update: 2024-11-18
