Mpression ALT8471NISPM1215 Evaluation Board
Mpression ALT8471NISPM1215 Evaluation Board is ±12V output multi-topology DC/DC with LT8471 power controller and is integrated with dual 2A and single 0.5A/50A power switches. This reference board is designed for sound systems, programmable logic controllers (PLCs), and systems with sensors. Mpression ALT8471NISPM1215 Evaluation Board supports buck, boost, and flyback modes to accommodate a wide range of input voltage to design inverting power for op-amps.Features
- ±12V output multi-topology DC/DC with LT8471 power controller
- Integrated with dual 2A and single 0.5A/50A power switches
- Generates both positive and negative outputs from single input rail
- 2A primary channels can be configured to multi-topologies such as buck, boost, SEPIC, ZETA, flyback, or inverting DC/DC converter
- 100KHz to 2MHz configurable switching frequency
- Anti-phase switching reduces input ripple
Specifications
- For ±12V output
- 6V to 36V input voltage
- 1.1mA output current
- For ±15V output
- 4.5V to 26.4V input voltage
- 800mA output current
Kit Contents
- LT8471 power supply controller IC
- Inductor
- Diode
- Resistor
- Capacitor
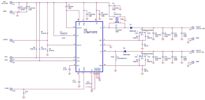
Schematic Diagram
Inilathala: 2020-05-31
| Na-update: 2024-08-23
