Nexperia NEVB-NPS3005 Evaluation Board
Nexperia NEVB-NPS3005 Evaluation Board is based on the NPS3005 load switch IC. The dedicated two-layer PCB features a substantial ground layer. The PCB layout routing can handle continuous high current and deliver a low-resistance pathway into and out of the device under test. The test points are developed as separate voltage sensing connections on the PCB for accurate voltage and RON measurements. The test results are not impacted by voltage drops produced by the load current.The Nexperia NEVB-NPS3005 Evaluation Board offers solid input and output connections, convenient test points, and robust soldered pins. Several connection terminals for GND and test points on the IN and OUT pins permit a convenient and straightforward connection of scope probes.
Features
- 0.5V to 5.5V input voltage range
- 6A maximum load current
- Quick output discharge (adjustable)
- Enable pin supports down to 1.2V
- Adjustable soft start
- Over-temperature protection (thermal shutdown)
Applications
- Solid State Drive (SSD)
- Notebooks and netbooks
- Tablet PC
- Telecom/networking/datacom
- Set-top box
- Optical module
- Consumer electronic
Specifications
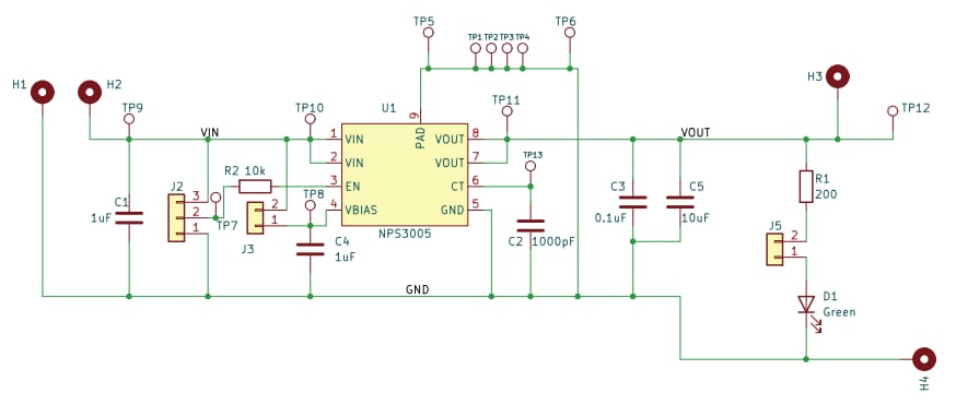
- Input voltage can be supplied via test points H2 (VIN) or VIN1 and VIN2, VIN ranges from 0.5V to 5.5V
- A test load can be connected to terminal H3 and test point VOUT2 (VOUT); alternatively, there are GND test points at H1, H5, H6, H7, and H8
- Decoupling capacitors are connected to VIN at the input of the EVB and close to the load switch IC; the same holds for the output
- The enable pin (EN) has a smart pull-down built-in resistor that disables the load switch if the enable pin is not terminated, for an activated load switch, the pull-down resistor is decoupled
- VIN_Sense and VOUT_Sense are used when accurate measurements of the input or output are required
- A shorting jumper can be placed across J5 to enable the LED indicator; since the LED only functions when VOUT is greater than 2V, it should be disabled when taking measurements
- VBIAS and J3 are the VBIAS input for the device, and a shorting jumper can be connected via J3 to connect VIN to VBIAS
- An external source can be applied to VBIAS by removing the jumper and connecting a supply to VBIAS1
Layout
Schematic
Measurement Set-up
Inilathala: 2025-07-24
| Na-update: 2025-09-12
