Nexperia NEVB-NXU0x04UL Evaluation Boards
Nexperia NEVB-NXU0x04UL Evaluation Boards are two-layer printed circuit boards (PCBs) containing the NXU0x04 Dual-Supply Voltage-Level Translating Buffers. The boards simulate the Nexperia NXU0x04 devices used in a system by incorporating series resistors and parallel loads on each input/output line. Output enable (OE) is selected with a jumper to pull up to either the VCCA or VCCB supply rail. Each input features a Schmitt trigger to accommodate slow/noisy input signals, and a 6.5MΩ pull-down accommodates floating input signals.
Features
- Contains the NXU0x04 dual supply level shifting device
- Simulates the device being used in a system by incorporating series resistors and parallel loads on each input/output line
- Each input features a to accommodate:
- Schmitt trigger for slow or noisy input signals
- 6.5MΩ pull-down for floating input signals
- Output enable (OE) is selected with a jumper to pull up to either VCCA or VCCB supply rail
- Supports
- NEVB-NXU0104UL for GPIO interfaces
- NEVB-NXU0204UL for 4-wire UART interfaces
- NEVB-NXU0304UL for SPI interfaces
Applications
- General purpose I/O level translation
- Supports push-pull voltage translation as UART, SPI, and JTAG protocols
- Noisy environments or slow input signals
- Consumer
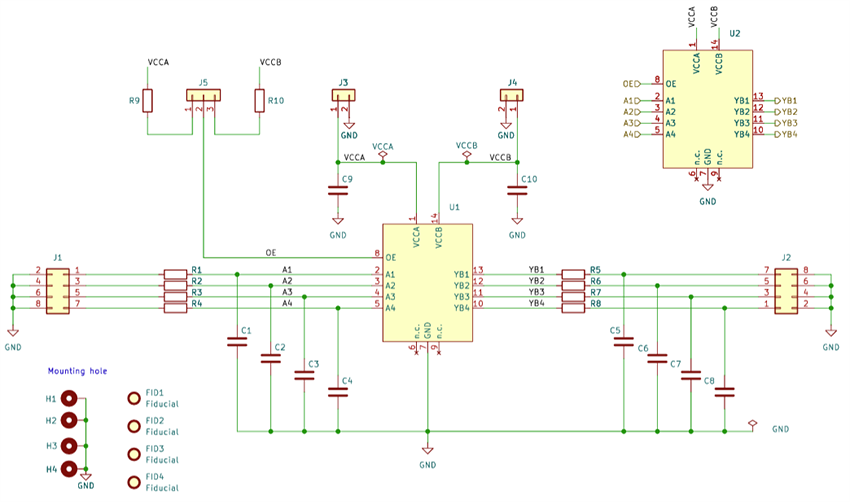
NEVB-NXU0104UL EVB Schematic
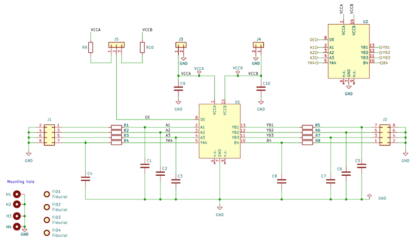
NEVB-NXU0204UL EVB Schematic
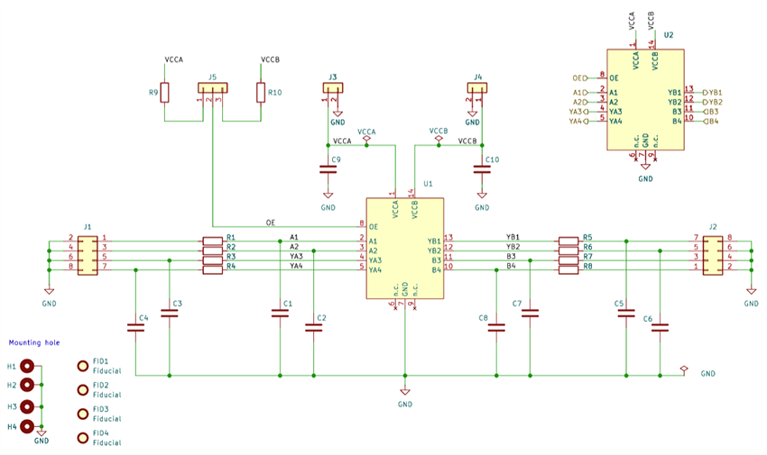
NEVB-NXU0304UL EVB Schematic
Inilathala: 2024-10-17
| Na-update: 2025-11-20
