NXP Semiconductors TEA2093TS GreenChip Synch Rectifier Controller
NXP Semiconductors TEA2093TS GreenChip Synchronous Rectifier Controller is a dedicated controller IC for synchronous rectification on the secondary side of asymmetrical half-bridge flyback and standard flyback converters. The TEA2093TS features an adaptive gate drive for maximum efficiency at any load. The TEA2093TS controller IC combines the sensing stage and driver stage to drive the SR MOSFET, rectifying the secondary transformer winding output.The NXP TEA2093TS Controller develops supply voltage for battery-charging applications with low output voltage or applications with high-side rectification. The TEA2093TS is produced in a silicon-on-insulator (SOI) process.
The TEA2093TS is designed for flyback power supplies. In such applications, it can drive the external synchronous rectifier MOSFET, which replaces the diode for rectifying the voltage on the secondary winding of the transformer.
Features
- Application
- Operates in a wide output voltage range down to 0V
- Drain sense pin capable of handling input voltages up to 120V
- Self-supplying for operation with low output voltage
- Self-supplying for high-side rectification without the use of an auxiliary winding
- Operates with standard and logic level SR MOSFETs
- Supports USB BC, USB PD, and quick charge applications
- TSOP6 package
- Efficiency
- Adaptive gate drive for maximum efficiency at any load
- Typical supply current in no-load operation below 200μA
- Control
- Adaptive gate drive for fast turn-off at the end of the conduction
- Undervoltage lockout (UVLO) with active gate pull-down
Applications
- Chargers
- Adapters
- Asymmetrical half-bridge flyback power supplies
- Flyback power supplies with very low and/or variable output voltage
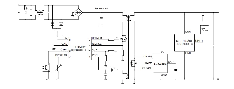
Block Diagram
Configuration with Low-Side Rectification
Inilathala: 2022-08-02
| Na-update: 2022-08-15
