onsemi FPF3380UCX Over-Voltage Protection Load Switch
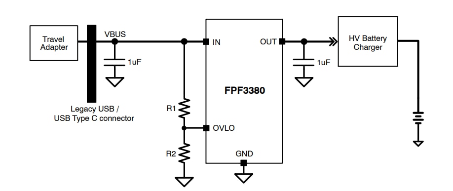
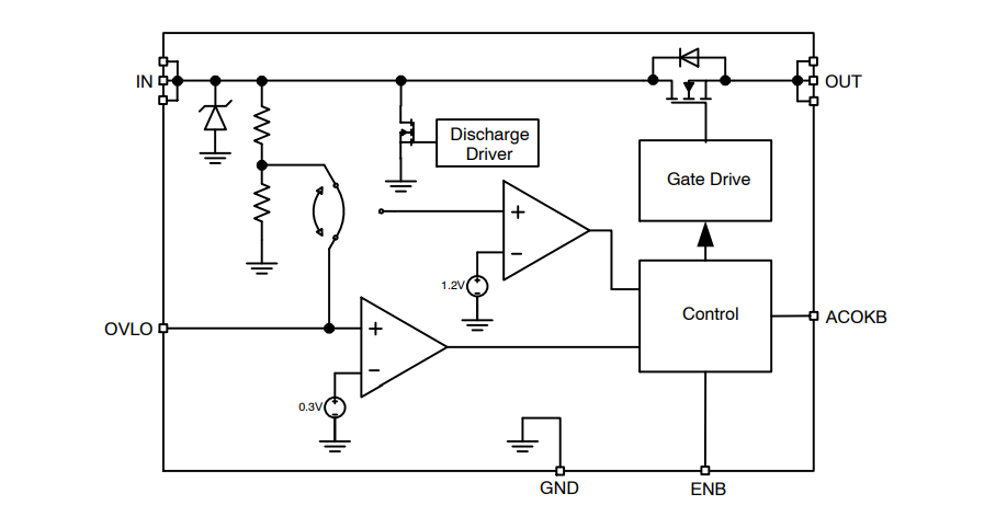
onsemi FPF3380UCX Over-Voltage Protection Load Switch contains an N-MOSFET that can operate over an input voltage range of 2.8V to 23V and support a maximum continuous current of 5A. The internal FET is turned off immediately to prevent damage to the protected downstream components when the input voltage exceeds the over-voltage threshold. The FPF3380UCX Switch has integrated ±110V surge protection TVS based on IEC61000-4-5 standards. The FPF3380 Over-Voltage Protection Load Switch is available in a small 12-bump WLCSP package and operates over the free-air temperature range of -40°C to +85°C.Features
- Up to +28V over-voltage protection
- ±110V for IEC61000-4-5 integrated TVS
- 15mΩ (typical) internal Low RDS(on) NMOS transistors
- Programmable over-voltage lockout (OVLO), externally adjustable via OVLO pin
- Active-low Enable Pin (OVLO) for device
- 40ns (typical) super-fast OVLO response time
- Over temperature protection (thermal shutdown)
- Robust ESD performance
- ±4kV human body model (HBM)
- ±2kV charged-device model (CDM)
- System-level ESD (IEC61000-4-2)
- ±10kV contact discharge
- ±15kV air gap discharge
Applications
- Mobile phones
- PDAs
- GPS
Application Schematic
Block Diagram
Inilathala: 2019-11-07
| Na-update: 2024-02-02
