onsemi FAN8811T High Side and Low Side Gate Driver IC
onsemi FAN8811T High Side and Low Side Gate Driver IC is a high side and low side gate-drive IC designed for high-voltage, high-speed, driving MOSFETs operating up to 100V. The FAN8811 integrates a driver IC and a bootstrap diode. The onsemi FAN8811T featured low delay time and matched PWM input propagation delays, which further enhanced the performance of the part. The high-speed dual gate driver is designed to drive both the high-side and low-side N-Channel MOSFETs in a half-bridge or synchronous buck configuration.
Features
- Drives two N-Channel MOSFETs in a high and low side
- Integrated bootstrap diode for high side gate drive
- Bootstrap supply voltage range up to 118V
- 3A source, 6A sink output current capability
- Drives 1nF load with typical rise/fall times of 6ns/4ns
- TTL compatible input thresholds
- Wide supply voltage range 8-16V (absolute maximum 18V)
- Fast propagation delay times (typ. 30ns)
- 2ns delay matching (typ.)
- Under-Voltage Lockout (UVLO) protection for drive voltage
- Operating junction temperature range of -40°C to 125°C typical
Applications
- Power supplies for telecom and datacom
- Half-bridge and full-bridge converters
- Synchronous-buck converters
- Two-switch forward converters
- Class-D audio amplifiers
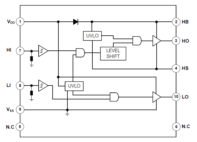
Block Diagram
Inilathala: 2017-04-20
| Na-update: 2025-12-08
