onsemi NCP1399 High-Performance Current Mode Controllers

onsemi NCP1399 High-Performance Current Mode Controllers are for half-bridge resonant converters and implement 600V gate drivers, simplifying layout and reducing the external component count. The device has a built-in Brown-Out input function that eases implementation of the controller in all applications. The onsemi NCP1399 features a dedicated output to drive the PFC controller in applications where a PFC front stage is needed. This feature, together with a dedicated skip mode technique, further improves the light-load efficiency of the whole application.

Features

  • High-frequency operation from 20kHz up to 750kHz
  • Current mode control scheme
  • Automatic dead-time with maximum dead-time clamp
  • Dedicated startup sequence for fast resonant tank stabilization
  • Skip mode operation for improved light-load efficiency
  • Off-mode operation for extremely low no-load consumption
  • Latched or auto-recovery overload protection
  • Latched or auto-recovery output short circuit protection
  • Latched input for severe fault conditions, e.g., OVP or OTP
  • Out of resonance switching protection
  • Open feedback loop protection
  • Precise Brown-Out protection
  • PFC stage operation control according to load conditions
  • Startup current source with extremely low leakage current
  • Dynamic Self-Supply (DSS) operation in off-mode or fault modes
  • Pin to adjacent pin / open pin fail safe
  • These are Pb-free devices

Applications

  • Adapters and offline battery chargers
  • Flat-panel display power converters
  • Computing power supplies
  • Industrial and medical power sources

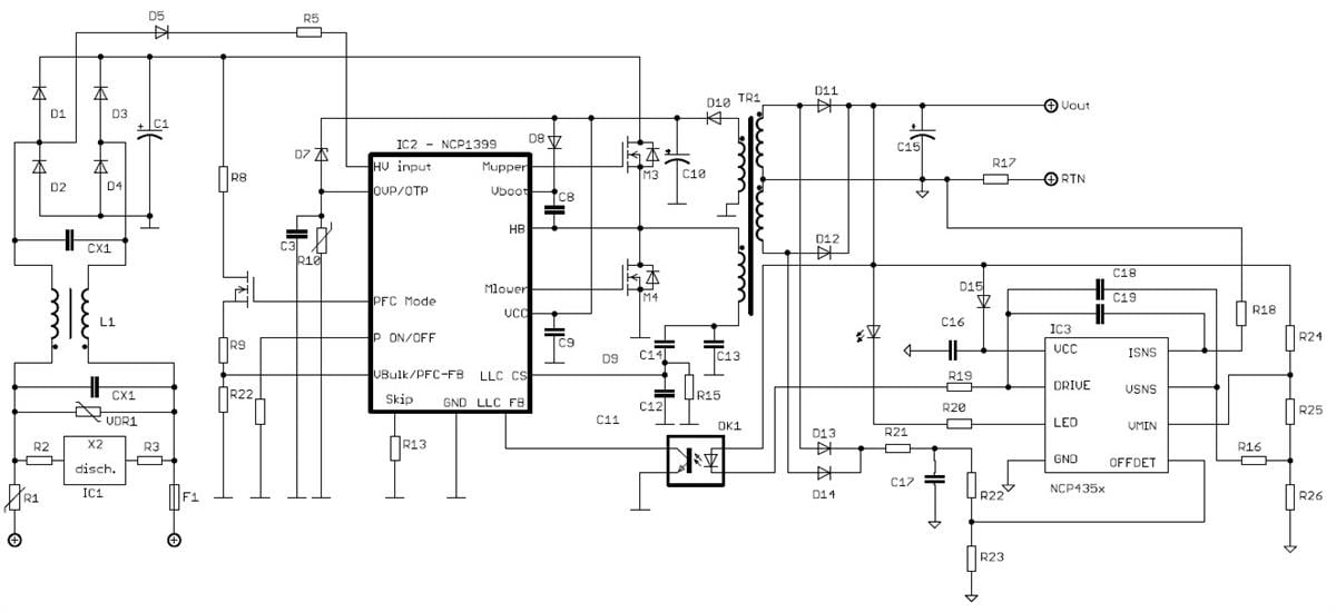
Typical Applications

Evaluation Boards

NCP1399ADPGEVB 150W Adapter Power Supply Evaluation Board
onsemi NCP1399ADPGEVB 150W Adapter Power Supply Evaluation Board is designed to evaluate the NCP1399 effectively. The NCP1399 is a high-performance current mode controller for half-bridge resonant converters. This controller implements 600V gate drivers, simplifying the layout and reducing the external component count.
View Product Detail

NCP1399AIOGEVB 240W All-in-One PC Power Supply Evaluation Board
onsemi NCP1399AIOGEVB 240W All-in-One PC Power Supply Evaluation Board is designed to evaluate the NCP1399 effectively. The NCP1399 is a high-performance current mode controller for half-bridge resonant converters. This controller implements 600V gate drivers, simplifying the layout and reducing the external component count.
View Product Detail

Inilathala: 2017-01-11 | Na-update: 2022-03-11