onsemi NCV8161 Ultralow Noise, High PSRR LDO Regulators
onsemi NCV8161 Ultralow Noise and High PSRR LDO Regulators can supply a 450mA output current and are designed to meet RF and analog circuits requirements. The NCV8161 devices provide low noise, high PSRR, low quiescent current, and very good load/line transients. The onsemi NCV8161 is designed to work with a 1µF input and a 1µF output ceramic capacitor. The regulators are available in TSOP-5 and XDFN4 packages.Features
- 1.9V to 5.5V operating input voltage range
- Available in fixed voltage option (1.8V to 5.14V)
- ±2% accuracy over temperature
- Typ. 0.1µA standby current
- 225mV at 450mA very low dropout
- Ultra-low quiescent current (typ. 18µA)
- 10µVRMS ultra-low noise
- Ultra-high PSRR (typ. 98dB at 20mA, f = 1kHz)
- NCV prefix for automotive and other applications requiring unique site and control change requirements; AEC-Q100 Qualified and PPAP capable; device temperature grade 1 (-40°C to +125°C ambient operating temperature range)
- Stable with a 1µF small case size ceramic capacitors
- Available in TSOP-5 and XDFN4 packages
- These devices are Pb-free, Halogen-free/BFR free, and are RoHS compliant
Applications
- Parking camera modules
- Wireless handsets, wireless LAN, Bluetooth®, Zigbee®
- Automotive Infotainment Systems
- Other Battery-Powered Applications
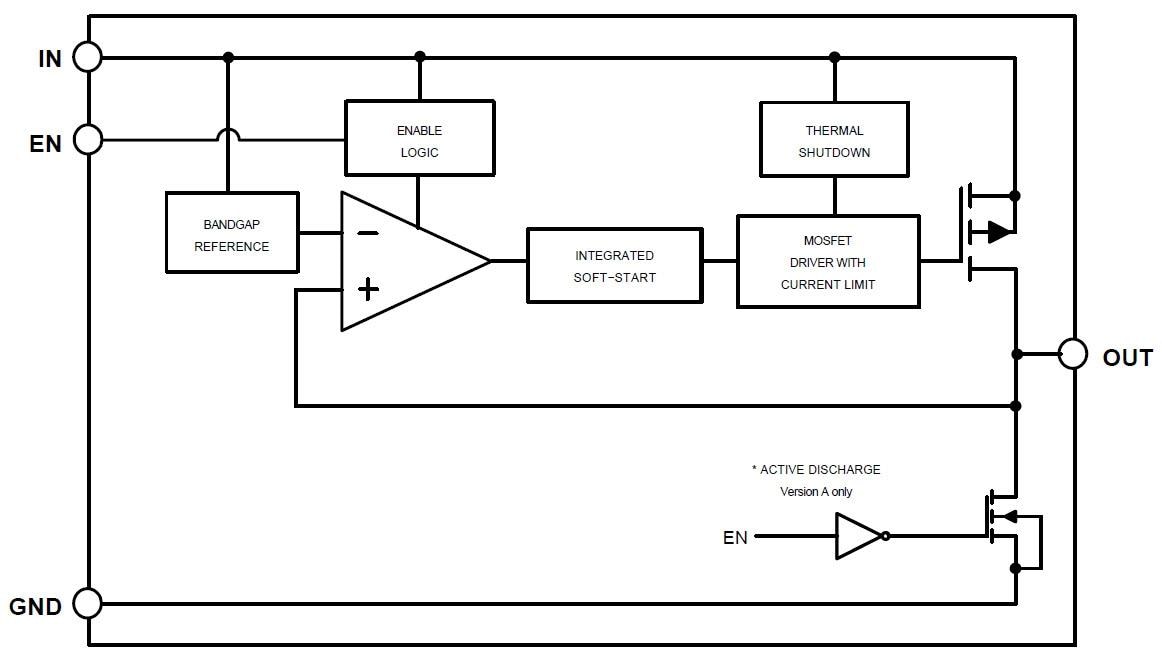
Block Diagram
Inilathala: 2017-09-06
| Na-update: 2022-03-11
