onsemi CAT4101AEVB Evaluation Board
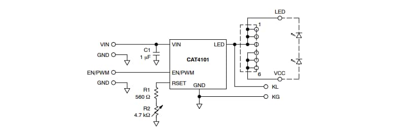
onsemi CAT4101AEVB Evaluation Board evaluates the CAT4101 low dropout current sink. This low dropout current sink is capable of driving strings of high-brightness LEDs up to 1A. The CAT4101AEVB evaluation board drives LEDs and contains a six pin header receptacle for connecting strings of LED modules. This evaluation board offers programming of the CAT4101 current sink by a single resistor from RSET pin to GND. The CAT4101AEVB evaluation board features Enable and dimming control via the EN/PWM pin.Kit Contents
- CAT4101 low dropout current sink from onsemi
- 1µF/10V, 10%, X7R ceramic capacitor from Taiyo Yuden
- 1/8W, 560Ω SMT resistor from Yageo
- 4.7KΩ trimmer potentiometer from Vishay
- 0.1" pitch, 6 pin header receptacle from Tyco
Features
- Drives strings of high-brightness LEDs up to 1A
- Header receptacle to connect strings of LED modules
Schematic
Videos
Inilathala: 2018-09-16
| Na-update: 2023-01-26
