onsemi FAN53730 Digitally Programmable COT Buck Regulator
onsemi FAN53730 Digitally Programmable COT Buck Regulators are constant on-time (COT) buck converters that support a minimum 3A load current. Due to variable frequency operation, the COT topology provides fast transient recovery and optimal efficiency vs load. The FAN53730 regulators feature automatic DCM/CCM mode operation with forced CCM control and are available with I2C or logic control.Features
- 2.3V to 5.5V input voltage range
- Output voltage
- Programmable from 0.3V to 2V
- Pin selectable defaults
- Low 12µA quiescent current
- Internal soft-start limits input current during turn-on
- 2.5MHz switching frequency in continuous conduction operation
- 1.2V and 1.8V logic compatible
- Fault protection (input under voltage, short circuit, over current, and thermal)
- Power Good output (PG)
- Forced Continuous Conduction Mode (FCCM)
- Audio reduction mode eliminates audible tones due to switching
- Options
- Fully programmable I2C version
- Logic controlled fixed output voltage version
- -40°C to +85°C ambient temperature range
- 1.07mm x 1.36mm, 0.35mm pitch, 12-bump WLCSP
- Lead-free
Applications
- LPDDR memory
- Mobile and smart devices
- RF modules
- Application, graphic, and DSP processors
- ISP power
Typical Application Circuit
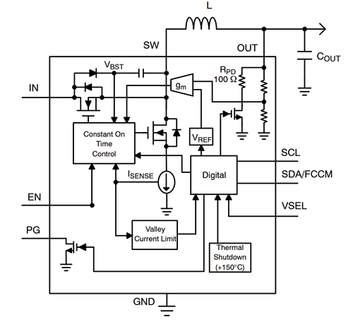
Simplified Block Diagram
Additional Resources
Inilathala: 2023-12-12
| Na-update: 2023-12-19
