onsemi NCP1095 & NCP1096 High Power PoE-PD Controllers

onsemi NCP1095 and NCP1096 High Power PoE-PD Controllers are Power over Ethernet Powered Device (PoE-PD) Interface Controllers designed for applications such as connected lighting and security cameras. The NCP1095 and NCP1096 are fully IEEE® 802.3bt, 802.3af, and 802.3at compliant and incorporate all functionalities within a PoE system, such as detection, classification, and current limiting during the inrush phase. The NCP1096 also features an integrated N-Channel MOSFET load switch, increasing power efficiency where an auxiliary supply powers a PD.

The NCP1095 and NCP1096 support high-power applications (up to 90W PoE) through an external pass transistor. A power good pin guarantees proper disabling and enabling of the adjacent main DC-DC converter. The classification result pins allow for operation according to the assigned power class (up to Class 8).

These devices also offer autoclass support and indicate when a short Maintain Power Signature can be implemented. In addition, an auxiliary supply detection pin allows them to be used in applications where power can be supplied by either PoE or by a wall adapter.

The onsemi NCP1095 and NCP1096 PoE-PD Interface Controllers are offered in a 16-pin Thin Shrink Small Outline Package (TSSOP) and are Pb-free and RoHS compliant.

Features

  • Fully IEEE 802.3bt, IEEE 802.3af, and IEEE 802.3at compliant
  • Guaranteed interoperability between PoE devices
  • Support for up to 5-event physical layer classification
  • Assigned power level up to 90W
  • Features an internal 71mΩ pass transistor to support high-power applications
  • Active bridge and hot-swap FET disable when auxiliary supply connected, increasing power efficiency (NCP1096 only)
  • Supports autoclass
  • 135mA typical inrush current limiting
  • Open drain power good indicator
  • Support for short MPS
  • Pass switch disabling input for rear auxiliary supply operation
  • Proprietary 100W+ applications
  • Overcurrent protection
  • Over temperature protection
  • -40°C to +125°C junction temperature range
  • TSSOP-16 package type
  • Pb-free and RoHS-compliant

Applications

  • Digital signage
  • Satellite data networks
  • Connected lighting
  • Video and VOIP telephones
  • Security cameras
  • Pico base stations
  • Multi-band access points
  • USB Type-C™

Videos

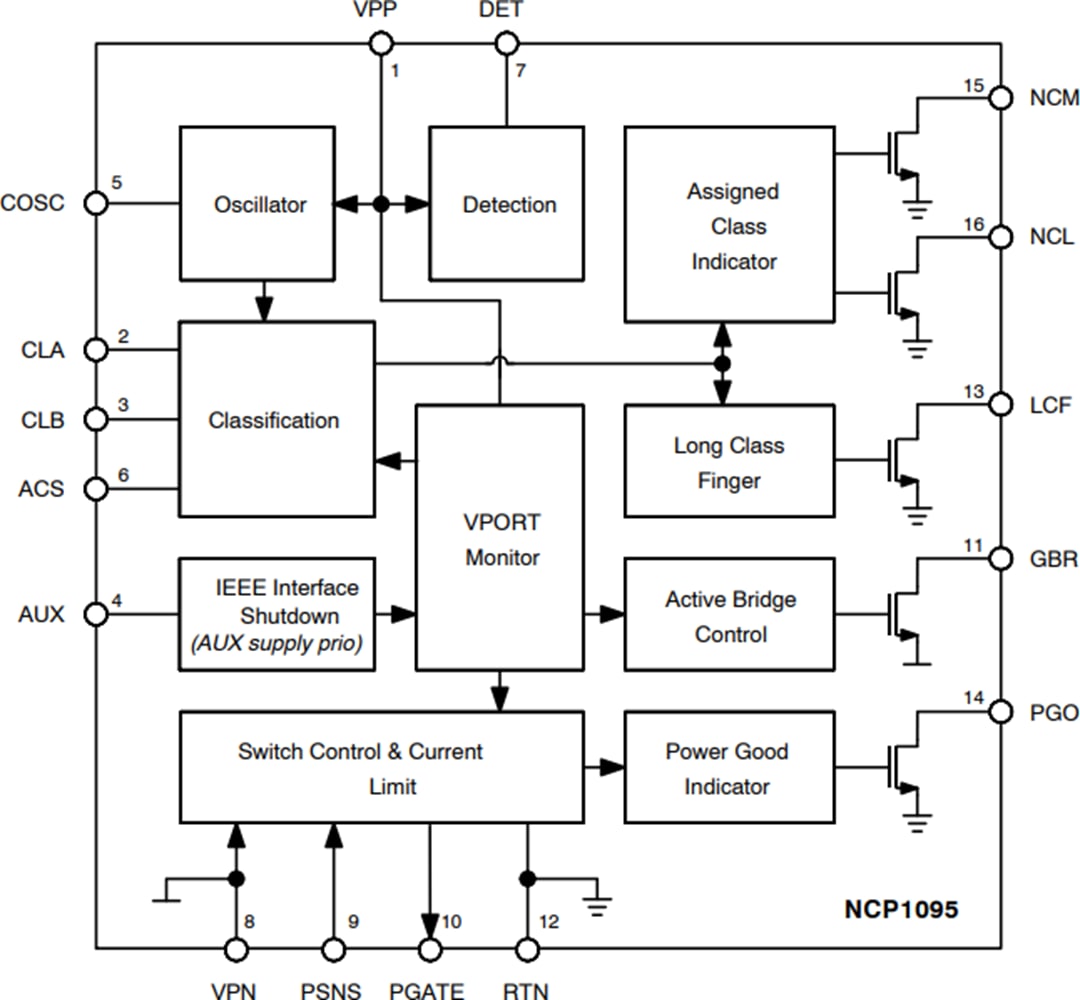
NCP1095 Block Diagram

Block Diagram - onsemi NCP1095 & NCP1096 High Power PoE-PD Controllers

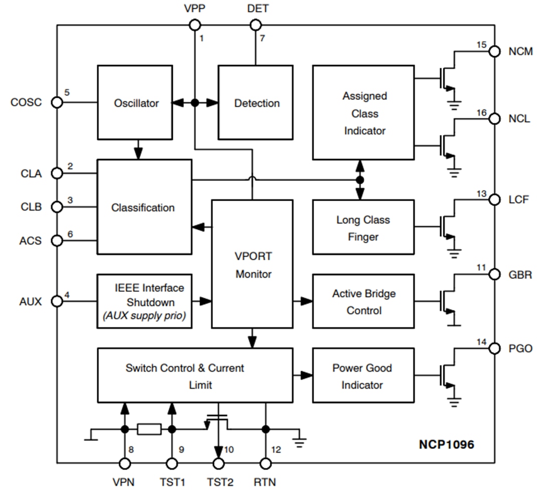
NCP1096 Block Diagram

Block Diagram - onsemi NCP1095 & NCP1096 High Power PoE-PD Controllers

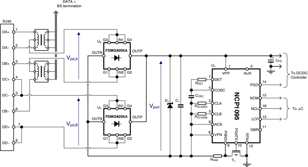
NCP1095 Application Circuit

onsemi NCP1095 & NCP1096 High Power PoE-PD Controllers

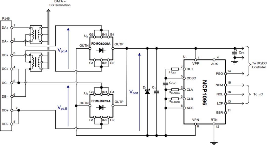
NCP1096 Application Circuit

Application Circuit Diagram - onsemi NCP1095 & NCP1096 High Power PoE-PD Controllers

InfoGraphic

Infographic - onsemi NCP1095 & NCP1096 High Power PoE-PD Controllers
Inilathala: 2019-08-12 | Na-update: 2025-05-27