onsemi NCP1568 AC-DC Active Clamp Flyback PWM Controllers
onsemi NCP1568 AC-DC Active Clamp Flyback PWM Controllers are designed for active clamp flyback topology and have a variable frequency algorithm. This enables zero voltage switching (ZVS) of Super-Junction or GaN FETs across the line, load, and output conditions. The ZVS feature increases in power density of a power converter by increasing the operating frequency while achieving high efficiency.Features
- Topology and control scheme
- Active clamp flyback topology aids in ZVS
- Proprietary multi-mode operation to enhance light load efficiency
- Proprietary adaptive ZVS allows high-frequency operation while reducing EMI
- Inbuilt adaptive dead-time for both main and active clamp FETs
- Peak current-mode control with inbuilt slope compensation with options
- Flexible control scheme and programmability allow for configuration with either external silicon or GaN FETs
- DCM and light load operation
- Customer programmable optional transition to DCM
- Integrated frequency foldback with minimum frequency clamp for highest performance in standby mode
- Minimum frequency clamp and quiet skip eliminates audible noise
- Standby power < 30mW
- Integrated HV and startup circuits
- 700V startup circuit
- AC line brownout detect
- Drivers
- 0.85A/1.5A source/sink for low side
- 65mA/150mA active clamp driver output
- Oscillator
- Programmable frequency from 100kHz to 1MHz
- Internal soft-start timer with 4 options
- Protection
- Dedicated FLT pin-compatible with a thermistor
- Adjustable Over Power Protection (OPP)
- Option for auto-recovery and latched in various faults
- Internal thermal shutdown
Applications
- USB power delivery
- Notebook adapters
- High-density chargers
- Industrial power supplies
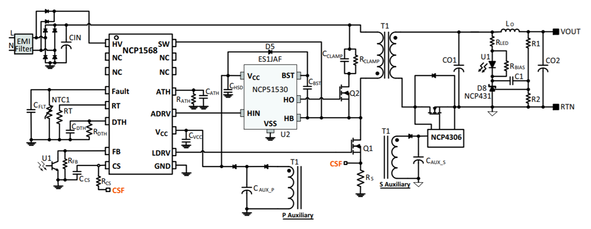
Typical Application Circuit
Inilathala: 2021-03-23
| Na-update: 2022-03-11
