onsemi NCV51705 High-Speed Low-Side SiC MOSFET Driver
onsemi NCV51705 High-Speed Low-Side SiC MOSFET Driver is designed to provide high-peak current during turn-on and turn-off, minimizing switching losses. For improved reliability, dV/dt immunity, and even faster turn-off, the NCV51705 can utilize its onboard charge pump to generate a user-selectable negative voltage rail. For isolated applications, the NCV51705 also provides an externally accessible 5V rail to power the secondary side of digital or high-speed opto isolators. The NCV51705 offers important protection functions such as under-voltage lockout monitoring for the bias power.The onsemi NCV51705 SiC MOSFET Driver is offered in a 24-pin Quad Flat No-lead (QFN) package and is automotive qualified to AEC-Q100 specifications, with a Grade 1 temperature range.
Features
- AEC-Q100 qualified for automotive applications
- High-peak output current with split output stages to allow independent turn-on/turn-off adjustment
- 6A source/sink capability
- Extended positive voltage rating up to 28V for efficient SiC MOSFET operation during the conduction period
- Adjustable onboard regulated charge pump (-3.3V to -8V)
- Negative voltage drive for fast turn-off
- Built-in negative charge pump
- Accessible 5V reference/bias rail for digital oscillator supply
- Adjustable under-voltage lockout
- Fast desaturation function
- 500kHz operating frequency (fSW)
- -40°C to +125°C operating ambient temperature (TA)
- Small and low parasitic inductance QFN-24 package with wettable flank
Applications
- Automotive inverters, converters, and motor drivers
- Traction inverters
- High-power DC-DC converters
- High-power power factor correction (PFC)
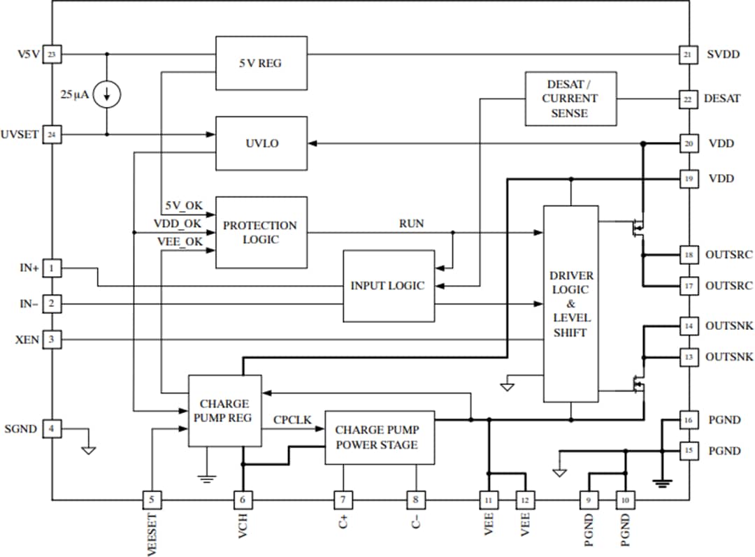
Block Diagram
Typical Application Circuit
Pin Designations
Inilathala: 2019-08-13
| Na-update: 2024-02-20
