onsemi NCV78902 2-Phase Booster LED Driver
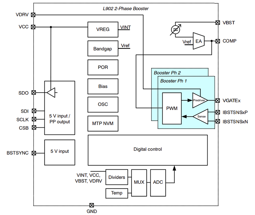
onsemi NCV78902 2-Phase Booster LED Driver is a single-chip, high-efficiency LED driver tailored for automotive front lighting applications, including high beams, low beams, daytime running lights (DRL), turn indicators, and fog lights. Designed to support high-current LEDs, the onsemi NCV78902 operates in conjunction with buck LED drivers like the NCV78935 (triple-channel buck) or NCV78925 (dual-channel buck) to deliver a complete multi-channel lighting solution. The NCV78902 supports multi-phase operation (up to four phases), allowing for optimized filtering and cost-effective component sizing.The device features current sensing via shunt resistors or MOSFET RDS(on), programmable soft-start, and stand-alone or limp-home modes for enhanced system reliability. Operating at frequencies up to 2MHz, the LED driver enables compact inductor designs while maintaining low electromagnetic interference (EMI). Additionally, SPI programmability allows a single hardware configuration to adapt to various platforms, and it supports SEPIC mode, enabling output voltages lower than the input, ideal for fluctuating automotive battery conditions.
Features
- Single-chip two-phase booster
- Current sensing on shunt resistors or MOSFETs’ RDS(on)
- Stand-alone/limp home mode
- Built-in programmable soft-start
- Superior stability and response time
- Designed for small output capacitors
- Low EMC emission
- High operating frequencies to reduce inductor size, up to 2MHz
- SEPIC mode supported
- 4MHz SPI interface for dynamic control of system parameters
- 48V battery system compliant
- 3V to 5.5V VCC supply range
- -40°C to +125°C ambient temperature range
- TSSOP-16 WB case 948F package
- ASIL B compliant, AEC-Q100 qualified, and PPAP capable
- Lead-free, halide-free, and RoHS compliant
Applications
- High beams and low beams
- Turn indicators and DRLs
- Position or park lights
- Fog and static cornering
- Adaptive driving beams
- Pixel applications
Block Diagram
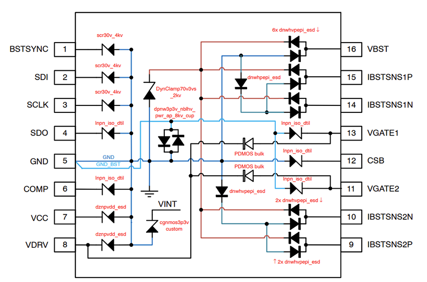
ESD Schematic
SPI Connection Scenarios and Power Supply Strategy
Inilathala: 2025-05-22
| Na-update: 2025-06-02
