Power Integrations HiperTFS-2 Power Controllers
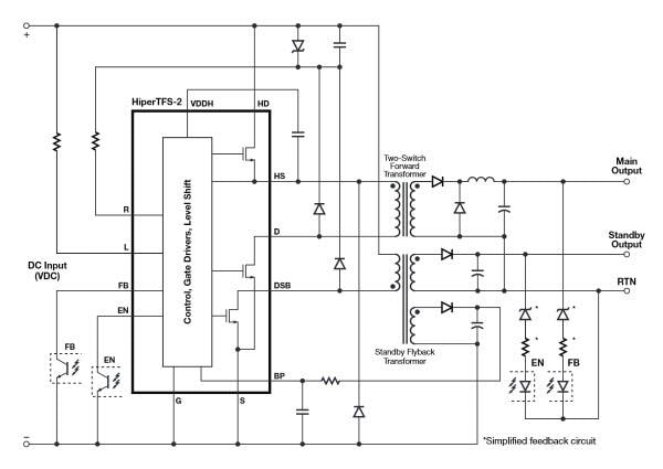
Power Integrations HiperTFS-2 power controllers incorporate a high-power two-switch-forward converter and a mid-power flyback (standby) converter into a single, low-profile eSIP power package. This single chip solution provides the controllers for the two-switch-forward and flyback converters, high- and low-side drivers, all three of the high-voltage power MOSFETs, and eliminates the converter's need for costly external pulse transformers. HiperTFS-2 is ideal for high-power applications that require both a main power converter (two-switch forward) up to 586W peak, and a standby converter (flyback) up to 20W. Power Integrations HiperTFS-2 power controllers operate over a wide input voltage range, and can be used following a power-factor correction stage such as HiperPFS.Features
- Single-chip solution for two-switch forward main and flyback standby
- High integration allows smaller form factor and higher power density designs
- Incorporates control, gate drivers, and three power MOSFETs
- Main duty cycle operation above 50% for reduced rms currents and lower output diode voltage rating
- Protection features include UV, OV, OTP, OVP, standby OPC, SCP, and ILIMIT
- Transformer reset control prevents saturation under all conditions
- Level shift technology eliminates the need for pulse transformer
- Less than 10% variation in standby overload power over input voltage range
Applications
- PC (80 PLUS Bronze and 80 PLUS Silver)
- Printer
- LCD TV
- Video game consoles
- High power adapters
- Industrial and appliances
Videos
Schematic
Inilathala: 2013-12-02
| Na-update: 2022-03-11
