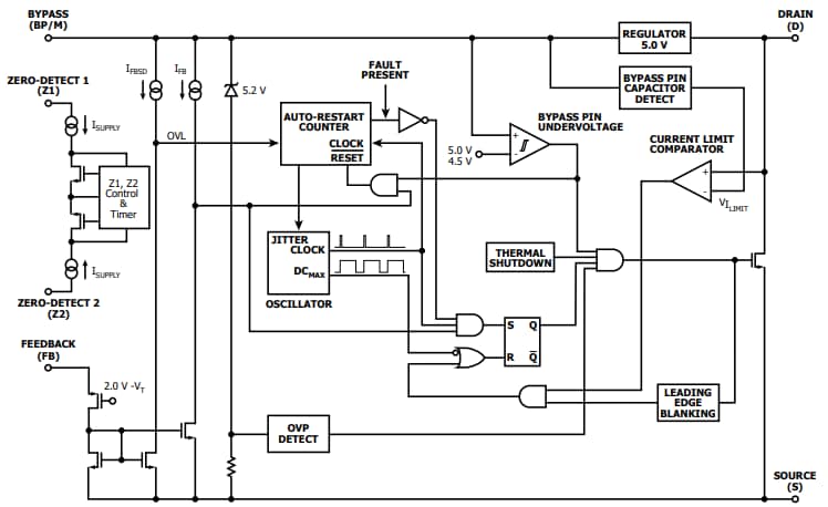
Power Integrations LinkSwitch-TNZ Off-line Switcher ICs
Power Integrations LinkSwitch-TNZ Off-line Switcher ICs are designed to provide lossless zero-cross signal generation and support buck, buck-boost, and flyback topologies. These ICs offer more design flexibility than discrete implementations which reduces component count by 40% or higher. The LinkSwitch-TNZ ICs feature soft-start, auto restart, output Over Voltage Protection (OVP), line input Over Voltage Protection (OVL), and hysteretic Over-Temperature Protection (OTP). These ICs incorporate a 725V power MOSFET, an oscillator, a high-voltage switched current source, frequency jittering, hysteretic thermal shutdown, and input/output overvoltage protection circuitry. The LinkSwitch-TNZ ICs consume <100µA current in standby that results in power supply designs to meet no-load and standby regulations worldwide. These ICs are used in applications such as home and building automation, dimmers, switches and sensors with/without neutral wire, appliances, and IoT/industrial controls.Features
- Lossless zero-cross signal generation
- Supports buck, buck-boost, and flyback topologies
- Enables ±3% regulation across line and load
- 66kHz operation with accurate current limit
- Frequency jittering reduces EMI filter complexity
- Soft-start limits system component stress at start-up
- Auto-restart for short-circuit and open-loop faults
- Output Over Voltage Protection (OVP)
- Line input Over Voltage Protection (OVL)
- Hysteretic Over Temperature Protection (OTP)
- On/off control provides constant efficiency over a wide load range
Specifications
- Aux power supply:
- Power:
- 575mA buck
- 12W flyback
- <20mW no-load power
- <150 µA leakage minimizes flicker in lighting applications
- Power:
- 725V MOSFET rating for excellent surge withstand
- <100µA IC standby supply current
- <30mW no-load consumption with external bias
Applications
- Home and building automation
- Dimmers
- Switches and sensors with and w/o neutral wire
- Appliances
- IoT and industrial controls
Functional Block Diagram
Typical Application Diagram
No-Load Power Consumption
Inilathala: 2021-06-23
| Na-update: 2023-05-24
