Power Integrations LNK3207 LinkSwitch-TN2 Off-line Switcher ICs

Power Integrations LNK3207 LinkSwitch-TN2 Highly Energy Efficient Off-line Switcher ICs offer improved performance for non-isolated off-line power supplies.

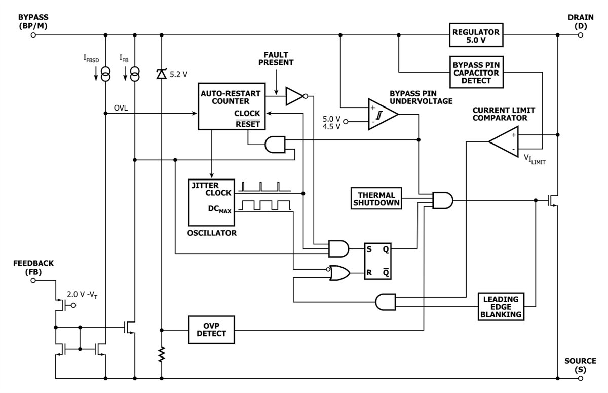
The LNK3207 incorporates a 725V power MOSFET, oscillator, On/Off control for highest efficiency at light load, a high-voltage switched current source for self-biasing, frequency jittering, fast (cycle-by-cycle) current limit, hysteretic thermal shutdown, and output and input overvoltage protection circuitry onto a monolithic IC.

The Power Integrations LNK3207 Off-line Switcher ICs provide a wide array of protection features that enable safe and reliable power supplies to protect the device and the system against input and output overvoltage over-temperature faults, lost regulation, and power supply output overload or short-circuit faults.

The LNK3207 utilizes the RDK-721, RDK-737, RDK-852, RDK-853, and RDK-912 Reference Design Kits. The LNK3207 ICs consume minimal current in standby mode and are available in PDIP-8C, SO-8C, and SMD-8C packages.

Features

  • Highest performance and design flexibility
    • Supports buck, buck-boost and flyback topologies
    • Excellent load and line regulation
    • Selectable device current limit
    • 66kHz operation with accurate current limit
    • Allows the use of low-cost off-the-shelf inductors
    • Reduces size and cost of magnetics and output capacitor
    • Frequency jittering reduces EMI filter complexity
    • Pin-out simplifies PCB heat sinking
  • EcoSmart™– extremely energy efficient
    • Standby supply current <100μA
    • On/Off control provides constant efficiency over a wide load range
    • Easily meets all global energy efficiency regulations
    • No-load consumption <30mW with external bias
  • Enhanced safety and reliability features
    • Auto-restart for short-circuit and open loop faults
    • Output overvoltage protection (OVP)
    • Line input overvoltage protection (OVL)
    • Hysteretic over-temperature protection (OTP)
    • Extended creepage between DRAIN pin and all other pins improves field reliability
    • 725V MOSFET rating for excellent surge withstand

Applications

  • Appliances
  • Metering
  • Smart LED drivers and industrial controls
  • IOT, home and building automation

Typical Application

Application Circuit Diagram - Power Integrations LNK3207 LinkSwitch-TN2 Off-line Switcher ICs

Block Diagram

Block Diagram - Power Integrations LNK3207 LinkSwitch-TN2 Off-line Switcher ICs
Inilathala: 2021-05-19 | Na-update: 2022-03-11